来源:中国生物技术网
近年来,分子靶向抑制剂和免疫疗法极大地改善了癌症治疗,同时也降低了治疗毒性和不良反应。但目前多数抗癌药物都需要重复给药,不仅增加了治疗相关的毒性和成本,而且严重降低了患者的生活质量。此外,大多数类型的癌症具有高复发率和耐药性,因此急需开发新的治疗方法。
CRISPR-Cas9基因编辑具有永久破坏肿瘤存活基因的潜力,可以克服传统癌症疗法的重复剂量限制,提高治疗效果。但Cas9和sgRNA的体积较大,对常规病毒和非病毒递送系统来说具有一定障碍,且当前用于非肝脏组织和肿瘤的递送系统所导致的基因编辑率相对较低。因此,需要实质上更高的编辑效率的新型递送系统来提高癌症治疗的有效性。
近日,来自以色列特拉维夫大学的研究人员在《Science Advances》上发表了题为CRISPR-Cas9 genome editing using targeted lipid nanoparticles for cancer therapy的研究成果,其开发了一种新型的基于脂质纳米颗粒的递送系统,使用该系统进行CRISPR-Cas9基因组编辑的效率可达84%以上,且能明显抑制肿瘤的生长,使存活率提高80%。这一创新为癌症治疗和研究开辟了新途径,并为非癌组织的靶向基因编辑提供了潜在的应用。

DOI: 10.1126/sciadv.abc9450
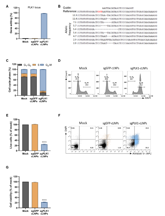
脂质纳米颗粒(LNP)是临床认可的非病毒核酸传输系统。研究人员使用Cas9 mRNA替代质粒DNA,并对其和sgRNA进行修饰,以增强RNA稳定性并降低免疫原性,同时设计使用了4个来自新型可电离氨基脂质库的可电离阳离子脂质共封装Cas9mRNA和sgRNA。其中L8-cLNPs(CRISPR LNP)的生物物理性质与临床批准的LNP制剂MC3-cLNPs相似,且Cas9 mRNA和sgRNA的包封效率相比较高。对L8-cLNP破坏基因的效率和特异性进行评估,发现其基因修饰率可达94%,且在非靶向基因座上的编辑率低于0.1%。

CRISPR LNP(cLNPs)的设计和构建
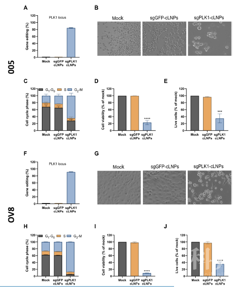
PLK1是有丝分裂所需的激酶,缺乏它会导致G2-M期细胞周期停滞且分裂细胞死亡。为了探索cLNPs在癌症中进行基因组编辑的潜力,研究人员使用sgPLK1-cLNPs处理了两种侵袭性和难治疗的癌症的癌细胞系:胶质母细胞瘤和转移性卵巢癌。结果发现该基因编辑可有效地破坏PLK1基因,在两种癌细胞中编辑率可达84%和91%,处理48小时后两种癌细胞系均出现了细胞周期停滞和死亡,并且经治疗相关剂量全身给药实验确保了L8-cLNPs不存在毒性或免疫原性。

体外HEK293细胞中的治疗性基因组编辑

体外胶质母细胞瘤和转移性卵巢癌细胞的治疗基因组编辑
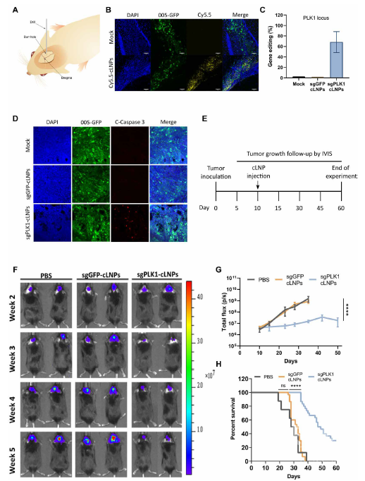
然后,研究人员对该cLNPs在体内的治疗功效进行了评估。将sgPLK1-cLNPs立体定向注射到已构建的肿瘤小鼠模型中,分析其单细胞肿瘤悬液中的PLK1基因编辑效率及PLK1基因破坏引起的体内细胞凋亡及肿瘤生长抑制情况。肿瘤细胞PLK1基因座中约68%都得到了编辑,且出现了PLK1依赖性细胞凋亡,单次肿瘤内注射sgPLK1-cLNPs也显著抑制了肿瘤的生长,使小鼠的中位生存期从32.5天增加到超过48天,生存率提高了30%。

胶质母细胞瘤小鼠的治疗性基因组编辑
包括转移性或血液肿瘤在内的多数肿瘤的治疗均需要全身给药,但大多数LNP会被困在肝脏和其他中央器官,无法被肿瘤细胞有效吸收。研究人员对靶向EGFR的sgPLK1-cLNPs在转移性卵巢腺癌模型中的疗效进行检测,发现其可有效抑制肿瘤生长并提高总生存率,肿瘤细胞PLK1基因座中约有82%被编辑,小鼠的总生存期提高了约80%。这也说明,靶向性cLNPs可用于靶向治疗弥漫性肿瘤。
该研究的通讯作者Dan Peer表示:“这是世界上首个证明CRISPR基因组编辑系统可用于有效治疗活体动物癌症的研究。而且这不是化学疗法,没有副作用,用这种方法治疗的癌细胞将永远不会再活跃。该技术也为治疗其他类型的癌症以及罕见的遗传性疾病和艾滋病等慢性病毒性疾病开辟了许多新的可能性。”
来源:biotech-china 中国生物技术网
原文链接:http://mp.weixin.qq.com/s?__biz=MjM5ODU5NDgyMg==&mid=2653957809&idx=5&sn=7a2357af4b8b8e16c10352ea8f43150e
版权声明:除非特别注明,本站所载内容来源于互联网、微信公众号等公开渠道,不代表本站观点,仅供参考、交流、公益传播之目的。转载的稿件版权归原作者或机构所有,如有侵权,请联系删除。
电话:(010)86409582
邮箱:kejie@scimall.org.cn