2021年5月25日,New Phytologist在线发表了上海交通大学生命科学技术学院讲席教授张大兵课题组的最新研究成果“Two rice MYB transcription factors maintain male fertility in response to photoperiod by modulating sugar partitioning”的研究论文。该研究提出水稻至少进化出CSA2和CSA两种MYB转录因子,分别调控长日照和短日照条件下花药中糖的转运,为调控雄性可育性响应光周期的分子机制提供了新见解,并为水稻杂交育种中光周期敏感雄性不育系的获得提供了新靶标。

一、研究背景
植物的生殖发育、成功开花和花粉形成的过渡转变对包括光周期在内的环境信号特别敏感。花药是植物重要的生殖器官,而光周期依赖的雄性可育性是现代杂交育种的关键推动力。迄今为止,已在不同水稻品种中鉴定出一些调控光周期敏感性雄性不育(PGMS)系位点。该团队前期研究发现,光周期敏感雄性不育突变体carbon starved anther(csa)在短日照(SD)条件下完全不育,这是由于从源器官到花药的糖分配受到干扰,导致旗叶和茎节间I中的淀粉异常积累。CSA编码蛋白为水稻花药和种子发育所必需的MYB转录因子,参与调控花药中糖的卸载。有趣的是,csa突变体的育性可在长日照(LD)条件下得到部分恢复。尽管如此,目前对光周期响应的植物育性调控机制仍知之甚少。
二、主要结果
1.CSA2对于长日照条件下的花粉可育性是必需的
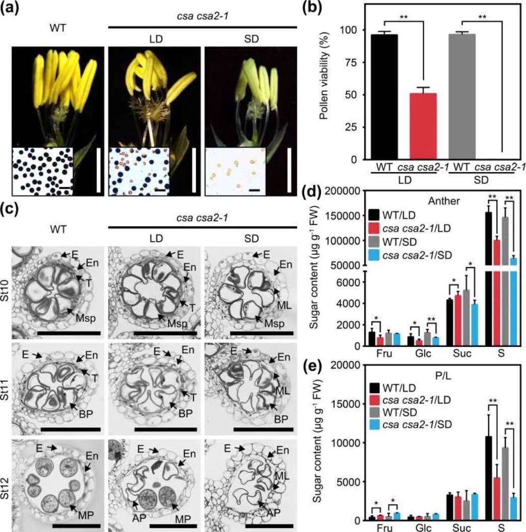
之前微阵列数据显示,野生稻花药中的CSA2表达具有光周期依赖性,在LD条件下的表达水平明显高于SD,这与CSA的表达模式恰好相反。利用CRISPR-Cas9技术构建CSA2的功能缺失突变体,花粉粒染色观察发现,突变体花粉粒在SD条件下具有正常活力,而在LD条件下有近半花粉粒失去活力,最终导致csa2结籽率显著降低(图1)。细胞学观察显示,在花药发育的第12和13阶段,约50%的csa2花粉粒在LD条件下出现严重皱缩,并无营养物质积累,表明CSA2在花粉发育后期的同化物运输或沉积调控方面发挥关键作用。

图1. CSA2调控LD条件下的雄性可育性
2.CSA2促进花粉成熟所需的长距离糖的分配
已知CSA调控花粉成熟期间糖的分配,由此为检测csa2突变体中从源器官到花药的糖类转运是否受损,通过淀粉分布观察发现,CSA2功能缺失后,旗叶中合成并储存在节间I处的淀粉在LD条件下不能被正常运输到发育的花药中。表明在LD条件下,CSA2参与花粉贮藏物积累阶段的糖分配。此外,时空表达模式分析显示,CSA2在花药中特异性表达,同时表明它在LD条件下参与水稻花药的成熟。
3.CSA和CSA2独立调控雄性可育性对光周期的响应
csa csa2-1双突花粉的活力在LD条件下降低了大约50%,与csa2表型类似;而在SD条件下与csa表型一致,即花粉活力完全消失。糖类物质分析显示,在LD条件下,csa csa2-1花药中的淀粉含量显著降低,在SD条件下进一步下降(图2)。这表明CSA和CSA2独立调控光周期下的花药发育。

图2. CSA和CSA2敲除突变导致水稻雄性不育
ProCSA:CSA2/csa株系花粉在SD条件下恢复正常,表明CSA2以CSA特异性模式表达时,可以在SD条件下恢复csa突变体的育性,表明这两种蛋白具有共同的下游调控靶标。转录组分析显示,CSA和CSA2在糖转运和光响应中具有相同的调控功能,同时也通过不同的途径调控花药发育。此外,进一步对光周期弱敏感植株及其csa、csa2突变体花粉进行观察表明,不仅是在花药发育过程中,在花起始期间,CSA2对糖转运的调节功能同样受光周期条件的影响。同时说明开花起始期间的SD条件可能是花药中CSA2光周期响应功能的先决条件。
不同日长条件下花的起始和花药的发育:(a)茎端分生组织(SAM)到花序分生组织(IM)的过渡起始于短日照(SD)条件下,之后花药在SD或长日照(LD)条件下发育。此时,CSA或CSA2分别在SD或LD条件下调控花药中糖的分配。(b)花的起始发生在LD条件下,同样,花药发育发生在SD或LD条件下。此时的CSA依然在SD条件下的花药糖分配中起重要作用,但CSA2在LD条件下失去了对花药的调控功能。

图3. 水稻花药发育中CSA和CSA2的光周期依赖功能示意图
来源:植物科学最前沿
原文链接:http://mp.weixin.qq.com/s?__biz=MzIyOTY2NDYyNQ==&mid=2247515710&idx=7&sn=6283be39e3330eed74e6ef3400a1011a
版权声明:除非特别注明,本站所载内容来源于互联网、微信公众号等公开渠道,不代表本站观点,仅供参考、交流、公益传播之目的。转载的稿件版权归原作者或机构所有,如有侵权,请联系删除。
电话:(010)86409582
邮箱:kejie@scimall.org.cn