来源:生物探索
斯坦福大学医学院最新研究发现,c-Jun(与生产性T细胞活化相关的AP-1家族转录因子)的功能缺陷介导了“疲惫”的T细胞的功能障碍,研究人员基于此开发出了一种减轻这种疲劳反应并改善CAR-T细胞抵御血液癌和实体瘤的活性的方法。这项研究成果于近日发表在《Nature》上。

https://doi.org/10.1038/s41586-019-1805-z
CAR-T细胞是嵌合抗原受体T细胞的缩写,是由患者自身的T细胞进行基因改造而成,旨在通过识别细胞表面的特定蛋白质来追踪并杀死癌细胞。CAR-T细胞疗法于2017年在全球引起关注,FDA快速批准了其用于治疗复发性或无反应性急性淋巴细胞白血病,同年,CAR-T治疗的另一种形式也被批准用于患有某些类型的淋巴瘤的成人。但是,尽管血液癌对CAR-T疗法反应较好,但不到一半接受治疗的患者仍需要长期控制其疾病,这通常是因为CAR-T细胞“疲惫”,丧失了强大的增殖能力和积极攻击癌细胞的能力,克服这种“疲惫”是多年来癌症研究人员的主要目标。
T细胞衰竭时会发生什么,以及是否有可能抑制这种衰竭呢?对此,研究人员利用一项称为ATAC-Seq的技术,精确定位调节电路过表达或表达不足的基因组区域。当使用这项技术比较健康和T细胞衰竭小鼠的基因组时,发现了基因表达模式的一些显著差异:疲惫的T细胞表现出调节细胞蛋白质水平的主要基因的活性失衡,导致抑制其活性的蛋白质增加。

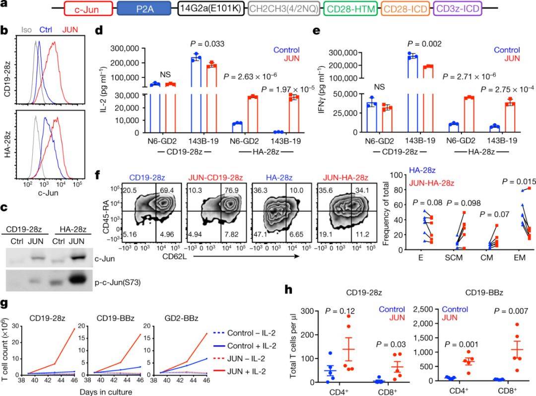
疲惫的CAR-T细胞中的AP-1家族标志
当研究人员通过过度表达c-Jun基因来修饰CAR-T细胞使其恢复平衡时,发现即使在通常会导致衰竭的条件下,这些细胞也可以在实验室中保持活跃并增殖,相比于常规CAR-T细胞疗法,用修饰的CAR-T细胞治疗的白血病小鼠存活时间更长。另外,表达c-Jun的CAR-T细胞还能够减轻肿瘤负荷并延长患有骨肉瘤实验小鼠的寿命。

c-Jun过表达增强了疲惫的CAR-T细胞的功能
该研究是在具有人类白血病和骨癌细胞的小鼠中进行的,研究人员希望在接下来的18个月内开始对白血病患者进行临床试验,并最终将试验范围扩大到实体瘤,希望这一发现可以帮助开发新一代的CAR-T细胞,将对多种癌症的治疗具有重要意义。
End
参考资料:
[1] Researchers program cancer-fightingcells to resist exhaustion, attack solid tumors in mice
[2] c-Jun overexpression in CAR T cellsinduces exhaustion resistance
本文系生物探索原创,欢迎个人转发分享。其他任何媒体、网站如需转载,须在正文前注明来源生物探索。
来源:biodiscover 生物探索
原文链接:http://mp.weixin.qq.com/s?__biz=MzU2MTQ2MDE0Ng==&mid=2247509233&idx=1&sn=82b0fcdd0250c227553a327b3eebd6e8&chksm=fc7a822ccb0d0b3a4892ba261cf881598e8cb95d041e5d25b4778174299037d498ff9029e74a&scene=27#wechat_redirect
版权声明:除非特别注明,本站所载内容来源于互联网、微信公众号等公开渠道,不代表本站观点,仅供参考、交流、公益传播之目的。转载的稿件版权归原作者或机构所有,如有侵权,请联系删除。
电话:(010)86409582
邮箱:kejie@scimall.org.cn