纳米结构的硼掺杂金刚石电极用于电催化固氮

ACS美国化学会  |   2020-09-03 09:00

来源:ACS美国化学会

氨是一种重要的化工原料,在工农业生产和能源储存转换等领域发挥着重要作用。工业合成氨常用的是Haber-Bosch法。然而,Haber-Bosch法必须在高温高压(300~500 ℃、200~300 atm)下进行,不仅能耗大(年均能耗约占到世界能源总消耗的1~2%),需要消耗大量氢气,并且排放大量的二氧化碳温室气体(约占到温室气体年排放量的1.5%)。发展低能耗、环境友好及适用于常温常压的固氮技术因而具有重要的科学及应用价值。电催化氮气还原合成氨可在常温常压下进行,并且反应原料是来源广泛的水和氮气,这为氨的绿色合成带来了契机。

然而,N≡N三键稳定性极高(解离能:941 kJ mol-1),难以活化,并且氮气还原反应(NRR)由于与氢析出反应(HER)有相近的还原电位,从而面临HER的强烈竞争。因此,开发高法拉第效率和高氨气产生速率的催化剂十分有挑战性。

金刚石作为电极材料具有背景电流低、机械性能稳定,耐酸碱腐蚀等优点。尤其是金刚石具有宽的电化学窗口,这有利于抑制NRR过程中的析氢反应,实现较高的NRR选择性。

近日,香港城市大学张文军教授、李振声教授联合中国科学院深圳先进技术研究院唐永炳研究员、杨扬副研究员在ACS Energy Letters 上报道了一种纳米结构的硼掺杂金刚石电极,通过在纳米金刚石薄膜中掺杂硼元素提高其导电性并引入NRR活性中心,同时将金刚石薄膜纳米化构建纳米锥阵列,利用“尖端电荷累积效应”显著提高了金刚石的NRR速率和法拉第效率。wt_a12302200903123656_8d7b3a.jpg图1. (a)硼掺杂金刚石纳米锥阵列电极的制备示意图;(b)硼掺杂纳米金刚石薄膜电极的形貌;(c, d)硼掺杂纳米金刚石薄膜电极的产氨速率和法拉第效率;(e)不同硼掺杂浓度的纳米金刚石薄膜电极在Ar饱和的电解质溶液中的线性扫描曲线。wt_a52392020003123657_91d6a4.jpg图2. 最优硼掺杂浓度的金刚石纳米锥阵列电极(BND2-NC/Ti)的扫描电镜,透射电镜以及电子衍射图。

以甲烷为碳源,三甲基硼烷为硼源,采用热丝化学气相沉积方法在钛网上生长纳米金刚石薄膜,通过调节三甲基硼烷在反应气体中的比例来调控纳米金刚石薄膜中的硼掺杂浓度。此方法合成的纳米金刚石薄膜紧密完整地包覆在钛网骨架表面。在NRR测试中发现,硼掺杂浓度对电极的产氨速率和法拉第效率有明显影响,这主要与硼掺杂引起的金刚石电极导电性和电化学窗口变化有关。过高的硼掺杂浓度虽然可以增强电极导电性但是同时会加剧析氢反应,从而对NRR产生不利影响。

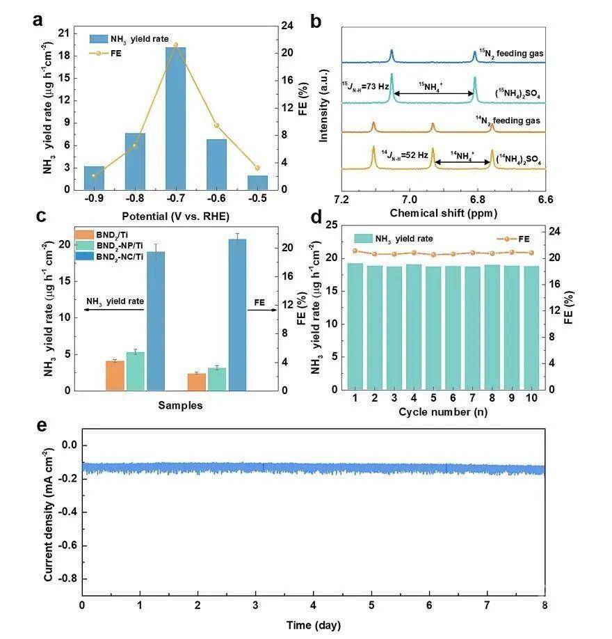
在微波等离子体设备中进一步采用偏压辅助的反应离子刻蚀法将纳米金刚石薄膜表面刻蚀形成具有非常尖锐尖端的金刚石纳米锥阵列。与薄膜电极以及纳米柱阵列电极(无尖端)相比,金刚石纳米锥阵列电极的产氨速率和法拉第效率得到了明显提高,达到19.1 μg h-1cm-2 和 21.2 %,说明了纳米锥的尖端结构对于NRR性能有重要作用。此外由于金刚石本质的机械和化学稳定性,电极表现出优异的NRR稳定性。

为了阐释金刚石纳米锥尖端表面电荷累积对氮还原反应的影响,研究团队利用密度泛函理论(DFT)进行了详细的理论研究。通过计算NRR中各步反应的吉布斯自由能随电极表面电荷量的变化趋势,发现表面电荷会显著影响NRR中有电子转移发生的步骤,如ΔG1、ΔG3和ΔG4随表面电荷量增加而减小,而ΔG2和ΔG6则随表面电荷量增加而增加。同时,计算结果表明硼掺杂金刚石纳米锥尖端上的电荷累积对于NRR的促进作用主要体现在 (111) 和 (110) 晶面,在这两个晶面上尖端电荷积累减小了决速步(N2+ (H++ e) → *NNH)的反应自由能,从而加快了NRR过程。wt_a32302020903123657_952537.jpg图3. BND2-NC/Ti电极的相关测试。(a)不同电位下的产氨速率和法拉第效率;(b)15N2标记实验;(c)不同电极的产氨速率和法拉第效率比较;(d, e)稳定性测试。wt_a12302200903123657_986941.jpg图4. 理论计算结果

这项工作首次展示了掺杂金刚石电极在电化学氮气还原合成氨方面的应用,同时研究亦揭示通过电极的特定纳米化结构调控表面电荷可以显著提高电化学合成氨的速率和选择性,为优化氮还原电极的性能提供了重要借鉴,也为合理设计高效电化学固氮电极提供了一种新的思路。

来源:gh_0320d0d498b4 ACS美国化学会

原文链接:https://mp.weixin.qq.com/s?__biz=MzIyMjgzMzI0Ng==&mid=2247503190&idx=4&sn=53afc539c409737a06d15627b5510b71&chksm=e825f267df527b715f19ea131bb66bbc7ec3fe2333668176c065729a9eeab36e4c4e65b22ade#rd

版权声明:除非特别注明,本站所载内容来源于互联网、微信公众号等公开渠道,不代表本站观点,仅供参考、交流、公益传播之目的。转载的稿件版权归原作者或机构所有,如有侵权,请联系删除。

电话:(010)86409582

邮箱:kejie@scimall.org.cn

相关推荐 换一换