来源:Nature自然科研

根据《自然》发表的一项研究Pharmacologic fibroblast reprogramming into photoreceptors restores vision,纤维母细胞经过化学重编程后,可以生成光感受器样细胞,这种细胞被证明可以恢复小鼠的视力。
丧失光感受器——感受光的细胞——是大部分视网膜疾病(老年性黄斑变性和糖尿病视网膜病变)的常见结局,最后会导致不可逆的失明。化学重编程细胞或许能帮助恢复视觉,但是生成感觉细胞(如光感受器)依然是一项挑战。

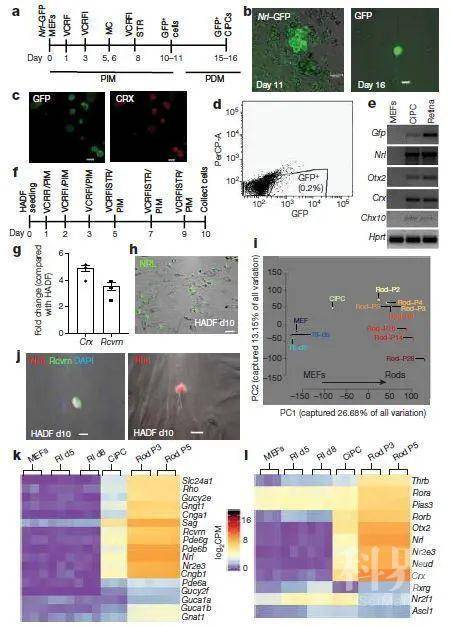
纤维母细胞转化和CiPCs的分子特性。来源:Mahato et.al
美国得克萨斯州CIRC Therapeutics公司视网膜创新中心的Sai Chavala及同事鉴定出了5种可以驱动纤维母细胞(一类维持结缔组织结构完整性的细胞)转化成视杆细胞样细胞(被称为“化学诱导光感受器细胞”,CiPCs)的化合物。对小鼠胚胎纤维母细胞源CiPCs进行基因表达图谱分析后发现,它们与视杆细胞类似。之后,作者将CiPCs植入14只视网膜变性的小鼠的眼睛里面,以检验这些细胞能否恢复瞳孔反射和视觉。他们发现在移植3-4周后,其中6只小鼠在低光条件下的瞳孔反应有所改善;之后作者采用厌光测试(具备视觉的小鼠倾向于偏好黑暗环境),评估这6只小鼠的视觉功能恢复情况。结果显示,接受了CiPCs移植的6只小鼠在黑暗环境中停留的时间比失明模型小鼠要长。
© nature
Nature| DOI: 10.1038/s41586-020-2201-4
点击“阅读原文”查看论文英文原文
Pharmacologic fibroblast reprogramming into photoreceptors restores vision
有奖调研
我们正在进行公众号的读者调研。您对我们的公众号有什么想法或建议?欢迎反馈给我们,帮助我们提供更好的内容和服务!
马上识别二维码参与问卷调查吧!
预计完成时间:3-5分钟
抽奖奖品:“Nature”纪念版小鼠公仔 或《自然的音符》(共20份)

如果您对本次调查有任何疑问或在问卷填写过程中遇到任何问题,请发送邮件至:china@nature.com
相关文章
让小鼠看见红外光的技术能赋予人类“超级视觉”吗?
改进型光开关药物让失明小鼠一“键”恢复视力
版权声明:
本文由施普林格·自然上海办公室负责翻译。中文内容仅供参考,一切内容以英文原版为准。欢迎转发至朋友圈,如需转载,请邮件China@nature.com。未经授权的翻译是侵权行为,版权方将保留追究法律责任的权利。
© 2020 Springer Nature Limited. All Rights Reserved

来源:Nature-Research Nature自然科研
原文链接:https://mp.weixin.qq.com/s?__biz=MzAwNTAyMDY0MQ==&mid=2652568903&idx=4&sn=fcc979f5d94a38ed9a8eed45a3d5b6f4&chksm=80cd53c9b7badadf7df85c6ec8d00a56f524a7b81eb8bb4905f308a4df00f514dc21803a6b92#rd
版权声明:除非特别注明,本站所载内容来源于互联网、微信公众号等公开渠道,不代表本站观点,仅供参考、交流、公益传播之目的。转载的稿件版权归原作者或机构所有,如有侵权,请联系删除。
电话:(010)86409582
邮箱:kejie@scimall.org.cn