来源:BioArt
我国是历史悠久的文明古国,地域辽阔,人口繁盛,先民靠勤劳和智慧积淀了深厚的农耕文化,数千年来不仅解决了人们的吃饭问题,而且滋润了中华文明的根脉不断延续发展。先民不断培植各种作物,驯化各种动物,并逐渐形成了野生稻——栽培稻、野猪——家猪、野生牛——家养牛三大农耕文明支柱。其中,韩斌院士团队经过研究证明,亚洲栽培稻粳稻为单起源于中国珠江流域,并经过第二次驯化产生籼稻,中国栽培水稻主要发源于广西,那么,与栽培水稻相伴的水牛是如何驯化的呢?近日, National Science Review (NSR)发表了一篇由广西大学、中国农业科学院基因组研究所、中国科学院基因组研究所和中国农业大学等单位合作完成的题为“Understanding divergent domestication traits from the whole-genome sequencing of swamp and river buffalo populations”的研究论文,对水牛驯化起源问题进行了系统的研究。
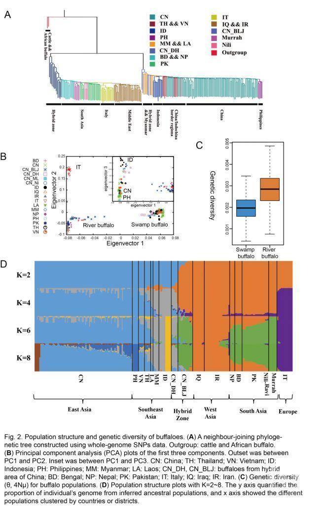
根据联合国粮食和农业组织(FAO)的统计,2018年全世界存养水牛约2亿头,全球有20亿人依赖着家养水牛所提供的劳动力和奶肉产品而生活,水牛被农户誉为“黑色的金子”、“移动的拖拉机”,被FAO赞誉为养活世界人口最多的大家畜。全世界家养化水牛主要分布在亚洲(97%)。家养化水牛又分为沼泽型水牛(Bubalus bubalis carabanesis)(2n=48)和河流型水牛(Bubalus bubalis bubalis)(2n=50)。沼泽型水牛性格温顺、耐力强,是传统农业水稻耕种的主要劳动力;河流型水牛体格大、产奶量高,主要为人类提供水牛肉和牛乳等优质动物蛋白。亚洲水牛以孟加拉河为线,天然地把沼泽型水牛的栖息地和河流型水牛的栖息地分开。沼泽型水牛存养量约4000万头,主要分布在中国南方和东南亚的越南、缅甸和印尼等国家;河流型水牛存养量约1.6亿头,主要分布在印度和巴基斯坦等国家。
本研究综合应用三代测序的PacBio数据、二代测序的Illumina数据和三维基因组Hi-C数据,组中组装获得2.631Gb/2.646Gb的沼泽型/河流型水牛的高质量染色体级别参考基因组,其中Scaffolds N50分别达到了117.3Mb/116.1Mb,沼泽型和河流型水牛基因组注释分别含有19,279和20,202个基因,其BUSCO评估率分别为96.8%和96.0%。沼泽型水牛组装出24对染色体的单倍型,河流型水牛组装出25对染色体的单倍型,其中河流型的9号染色体和4号染色体共同组成了沼泽型水牛1号染色体。研究还对中国、印度、巴基斯坦、越南和意大利等15个国家28个采样点共230头水牛进行了基因组重测序分析研究。基于基因组单拷贝基因序列变异绘制的系统发育树,估计沼泽型水牛和河流型水牛分化约在1.1Mya-3.5Mya。

中国是沼泽型水牛最大的栖息地,特别是我国南方长江流域和珠江流域。在长江下游的浙江省余姚县的河姆渡遗址,发掘了总重约120吨的稻谷堆积层(5000BC),同时发现了圣水牛头骨化石和水牛肩胛骨制作的绑柄骨耜,由此可以想象原始社会人类、水牛和水稻为主要元素的稻作文化是长江流域文明的重要特征。这种人与水牛协作的稻作文化作为先进的生产力传播到东南亚,促进了中国和东南亚农业生产力的提高。本研究在两种水牛亚种各自的基因家族分析中,发现沼泽型水牛的AMD1基因发生明显扩张,具有3个拷贝,而在河流型水牛和黄牛中仅发现1个拷贝,AMD1基因编码了多胺合成代谢中的关键酶,而多胺在肌肉生长中的作用至关重要,可能与沼泽型水牛具有惊人力量相关。本研究还在沼泽型水牛与河流型水牛基因组中挖掘了一批受到选择的基因。在沼泽型水牛中,Hippo信号通路最为富集,里面许多基因参与肌肉生成以及肌肉类型转换(比如TEAD1),这些基因的选择可能与沼泽型水牛作为役用动物长时间高强度的田间劳动有关,水牛被称为大力水牛,有报道显示水牛的牵引力是黄牛的1.5倍到2倍。其次重要的是催产素通路(Oxytocin signaling pathway)的富集,OXTR基因在沼泽型水牛中受到选择,有研究表示OXTR是调节人社会认知和行为的关键基因,水牛对这一类基因的选择可能促进稻田耕作中牛响应人类命令并相互协作的过程。与淀粉消化的基因(比如AMY2B和SI)同样在沼泽型水牛中受到选择,农民通常会在水牛耕田前给其饲喂富含淀粉的米糊提供能量,沼泽型水牛比黄牛对淀粉有更好的消化能力,可能就与这些基因受选择有关。作为稻作文化中的几个关键元素,人类通过驯化水稻为主食,再利用水稻将水牛驯化为工作动物,可能是稻作文化成为数千年来最为繁荣的生态农业系统的关键。
河流型水牛给人类提供了优质的水牛乳,水牛奶干物质高达21.75%,乳蛋白达5.26%,乳脂率最高可达10.80%。闻名于世的意大利马苏里拉(Mozzarella)奶酪 就是用水牛奶制作的,水牛奶制品拥有普通牛奶制品无法企及的甜度和深广度,风味要好得多。河流型水牛作为长期驯化的乳肉役兼用型水牛,在其特有的受选择基因集合中有许多基因与生长产奶有关,比如ESR1、IGF2BP2、METTL17、RNASE2、RNASE4、INSR和BRCA1等,这些基因对沼泽型水牛的杂交改良以及河流型水牛进一步选育提供基础。
论文对中国未来水牛产业发展提出思考。水牛具有适应性强、耐高温高湿、抗病力强、耐粗饲、易饲养、使用年限长等生物学特性,其使用年限长达20—25年,非常适合我国南方亚热带地区农村饲养。我国南方18个省存养的家养水牛全部是沼泽型水牛,几千年以来一直是稻作文化最为重要的劳动力,它们除了为农业生产提供强大的动力以外,还能将难以利用的作物秸秆转化为优质的奶、肉、皮革和角等副产品,具有极其重要的经济价值。我国南方亚热带地区高温、高湿,作为奶源而饲养的黑白花奶牛容易发生热应激、乳房炎和肢蹄病,疾病发生率增高则使用的抗生素增加,会导致牛奶药残增加从而降低品质。而南方是水牛天然的栖息地,水牛乳营养成分高、品质优,具有黑白花牛奶不可替代性的优点。《本草纲目》记载,水牛肉性凉,治疗消渴有奇效,水牛的肉质性状依然有待开发利用。虽然当今我国南方农业机械化程度很高,水牛的役用价值逐渐减弱,但水牛的奶用和肉用价值越来越受到重视,而在偏远山区,特别是梯田分布的区域,水牛依然是农作的主要劳动力和农户创收的主要经济来源,养殖水牛对我国正在进行的针对偏远山区的精准扶贫具有重要意义。
自1957年起,我国和东南亚国家开始引进河流型水牛与本地沼泽型水牛杂交,大大提高了水牛的产奶性能和产肉性能,经济价值大幅增加后,农民饲养的积极性亦不断增长。本研究发现沼泽型水牛和河流型水牛共超过3000万个SNPs,积累了全世界最丰富的水牛遗传多样性数据集合,沼泽型水牛和河流型水牛的遗传多态性都远远超过黄牛,丰富的遗传多样性也说明水牛育种强大潜力,同时为培育性格温顺、生长速度快、产奶量高、抗病力强且耐粗饲的理想的乳肉役兼用型中国水牛新品种奠定了基础。
广西大学在读博士生罗西尔和周宇、中国科学院北京基因组研究所张兵高级工程师、中国农业大学张毅副教授为该论文共同第一作者,广西大学刘庆友研究员和石德顺研究员、中国农业科学院农业基因组研究所阮珏研究员为该论文的共同通讯作者。
原文链接:https://academic.oup.com/nsr/advance-article/doi/10.1093/nsr/nwaa024/5737567
来源:BioGossip BioArt
原文链接:http://mp.weixin.qq.com/s?__biz=MzA3MzQyNjY1MQ==&mid=2652481421&idx=7&sn=cb6d2172a72af5612015e709734d6c5d&chksm=84e23439b395bd2f9fb972636520b71ca82ba38a2931aac7e30fce802c9752aaf0c02c15f976&scene=27#wechat_redirect
版权声明:除非特别注明,本站所载内容来源于互联网、微信公众号等公开渠道,不代表本站观点,仅供参考、交流、公益传播之目的。转载的稿件版权归原作者或机构所有,如有侵权,请联系删除。
电话:(010)86409582
邮箱:kejie@scimall.org.cn