胞内效应因子是葡萄霜霉菌分泌致病因子之一

科技工作者之家  |   2024-08-12 17:27

作者:严涛 来源:中国科学报

近日,西北农林科技大学园艺学院徐炎教授团队揭示了葡萄霜霉菌分泌的胞内效应因子PvCRN20通过阻止葡萄宿主中的VvDEG5蛋白进入叶绿体以干扰叶绿体介导的防御反应,从而促进葡萄霜霉菌的侵染机理。该研究成果发表在New Phytologist上。

随着全球气候变暖,由葡萄霜霉菌引起的葡萄霜霉病对全球葡萄产业可持续发展构成严重威胁。深入了解葡萄霜霉菌的致病机理,解析病原菌与寄主互作的分子机制,对培育抗霜霉病的葡萄品种和霜霉病的科学防治具有重要意义。

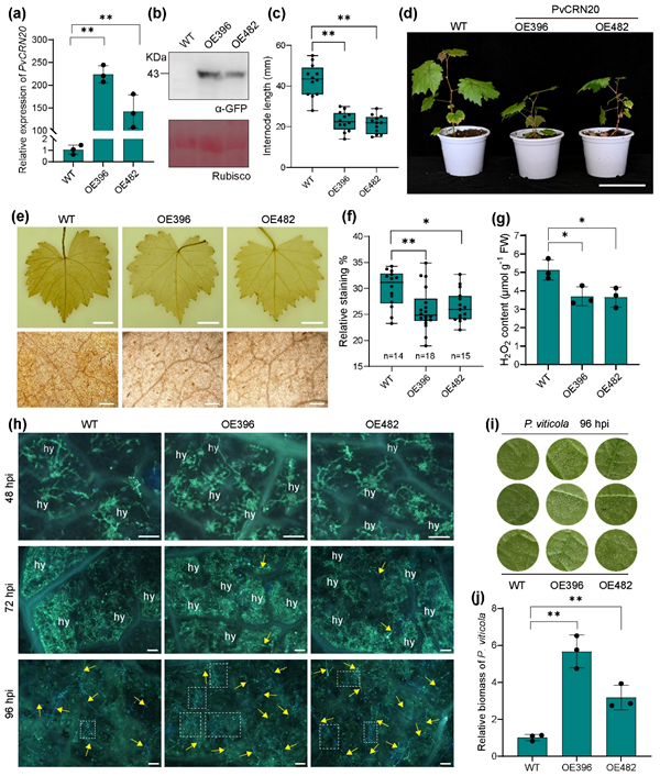
该研究发现了葡萄霜霉菌分泌的胞内效应因子PvCRN20是一个重要的致病因子,能够抑制INF1-和Bax-诱导的细胞死亡,并促进病原菌侵染。进一步研究发现PvCRN20能够在植物细胞质中与叶绿体蛋白酶DEG5互作,但不与其位于叶绿体中的互作蛋白DEG8相互作用。

该研究揭示了PvCRN20抑制细胞死亡和促进病原菌侵染依赖细胞质定位,而PvCRN20通过与寄主葡萄DEG5蛋白互作并改变其定位以促进葡萄霜霉菌的侵染,研究结果表明葡萄霜霉菌效应因子作用于寄主免疫的方式复杂多样,解析了葡萄霜霉菌效应因子抑制葡萄叶绿体防御的新机制,丰富了葡萄霜霉菌与寄主互作的理论基础,也为葡萄霜霉病抗性育种提供了理论依据。

过表达PvCRN20促进葡萄霜霉菌的侵染定殖。

PvCRN20操控葡萄寄主免疫反应工作模式图。(课题组供图)

论文相关信息:https://doi.org/10.1111/nph.20002


  • 高杨
    0
    科界是很好的APP,使我学习,使我进步,感谢为全面建设社会主义现代化强国聚科技力量
  • 史美枝
    0
    一寸光阴一寸金,寸金难买寸光阴。
  • 廉保友
    0
    树立远大志向,珍惜美好时光,坚持德智体美劳全面发展,争做爱党爱国、自立自强、奋发向上的新时代好少年,努力成长为堪当强国建设、民族复兴大任的栋梁之材。
  • 王标
    0
    科界是一个很好的学习平台,学习科学知识,弘扬科学精神
  • 卞勤
    0
    科界这个平台帮我学习助我进步。
  • 李东伟
    0
    科界是个很好的平台使我进步使我快乐受益匪浅
  • 贾献梅
    0
    随着全球气候变暖,由葡萄霜霉菌引起的葡萄霜霉病对全球葡萄产业可持续发展构成严重威胁。
  • 马建伟
    0
    科界是一个很好的学习平台,学习科学知识,弘扬科学精神。
  • 新用户2025
    0
    为科技工作者之家点赞,科普科学知识,掌握前沿资讯。
  • 林芳茂
    0
    科界是一个很好的学习平台,学习科学知识,弘扬科学精神
加载更多