抗生素,可以说是每个家庭的常备药,自从抗生素诞生以来,它协助人类治疗脑膜炎、结核病等细菌感染疾病,拯救了无数人的生命。但是,滥用抗生素同样会对人体造成很多不良影响,其中最大的影响就是促进细菌对抗生素产生耐药性。
目前,抗生素滥用已经成为威胁全球公共卫生的问题之一,而中国是世界上抗生素产量第一、消费占全球一半的国家,其抗生素使用不合理率已超过50%。世界卫生组织曾有报告显示,如今每年有70万人死于抗生素耐药,至2050年,抗生素耐药将会导致每年1000万人死亡。严厉抵制抗生素滥用成为了降低抗生素耐药性的方法之一,但是,除了降低抗生素使用频率,应该怎样从根本上解决超级细菌对抗生素产生耐药的问题呢?
近日,来自美国纽约大学的研究团队在 Science 发表了题目为 Inhibitors of bacterial H2S biogenesis targeting antibiotic resistance and tolerance 的研究报告,文章探讨了通过攻击病原菌防御机制——H2S生物发生系统来增强现有抗生素杀菌作用的策略,并证明了bCSE抑制剂对杀菌抗生素的有效辅助作用。
研究指出,目前,解决抗生素耐药问题的一种途径便是击破保护病原体免受抗生素干扰的防御系统,这一防御系统会释放硫化氢(H2S)来促使病菌抵抗氧化应激,从而对抗生素产生耐药性。因此,研究人员由此入手,选用两种最常见的人类病原菌——金黄色葡萄球菌、革兰氏阴性铜绿假单胞菌,通过计算机模拟以及体内检测的方法来筛选和验证能够靶向H2S的小分子化合物。
由于几乎所有病菌都会通过哺乳动物胱硫酸裂解酶(CSE)、胱硫酸b合成酶(CBS)等同源酶产生H2S,因此,研究人员首先验证了哪一种酶是产生H2S的主要源泉。经过试验证明,CSE是金黄色葡萄球菌和革兰氏阴性铜绿假单胞菌产生H2S的主要阵地,当缺乏bCSE (bacterial CSE)时,将会导致两种病菌H2S产物的缺失,因此,CSE的失活,将会激发两种病菌对杀菌抗生素的敏感性,从而被抗生素杀死。
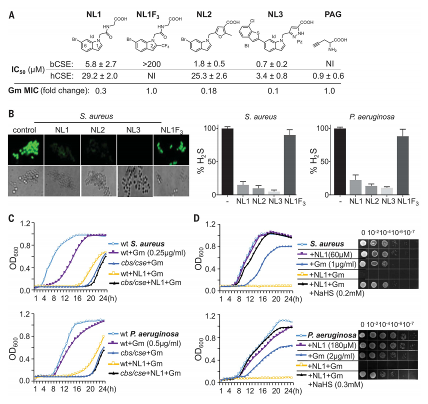
由此,研究人员以bCSE为靶点,经过基于结构的计算机虚拟筛选,选出了320万种可商用的小分子化合物,并继续筛选出了40个可抑制bCSE的位点。而在体内与体外bCSE抑制剂有效性验证过后,研究人员最终筛选出了三种最有效的小分子化合物,将它们命名为NL1、NL2和NL3。
研究人员采用金黄色葡萄球菌败血症模型与革兰氏阴性铜绿假单胞菌肺部感染模型,对三种化合物进行了进一步的体内与体外检测验证,结果表明,NL1、NL2和NL3与抗生素之间的协同作用证明bCSE抑制剂可增强体内抗生素治疗的有效性,其中,NL1对不同类型的人体细胞在不同的试验中是无毒的安全性。同时,NL1与抗生素硫酸庆大霉素(Gentamycin,Gm)联合使用时,可以显著降低肺部细菌负荷。这些都证明,bCSE抑制剂能够抑制H2S的产生,从而促进抗生素的杀菌效力。

筛选出的bCSE抑制剂化学结构及实验结果
迄今为止,还没有一款持留菌靶向药物获得美国FDA的批准。研究人员表示,该项研究为探索bCSE抑制剂与已批准或新型抗生素的组合疗法提供了新的方向,通过利用bCSE抑制剂干扰病菌耐受性的能力,抗生素-bCSE抑制剂组合将能够减少急性感染的治疗失败,也可缩短疗程,出现或传播抗生素耐药性的可能性也将会降低。
来源:中国生物技术网
原文链接:http://mp.weixin.qq.com/s?__biz=MjM5ODU5NDgyMg==&mid=2653970025&idx=4&sn=0f712e647f1b56a3605fc2c8d88c7fc7
版权声明:除非特别注明,本站所载内容来源于互联网、微信公众号等公开渠道,不代表本站观点,仅供参考、交流、公益传播之目的。转载的稿件版权归原作者或机构所有,如有侵权,请联系删除。
电话:(010)86409582
邮箱:kejie@scimall.org.cn