来源:纳米人

第一作者:Yang Long
通讯作者:He Qin
通讯单位:四川大学
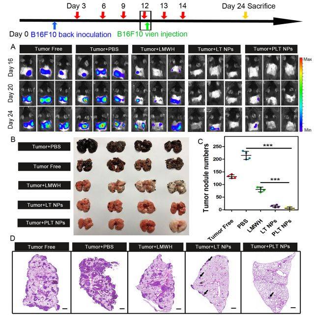
肿瘤的远端转移是“种子”(循环肿瘤细胞,CTCs)和“土壤”(转移前生态位,PMN)之间相互作用的结果。目前有多种策略侧重于CTC抑制,但抑制PMN形成的策略较少。黑色素瘤中PMN形成的主要诱因是肿瘤诱导粒细胞髓样抑制细胞(G-MDSCs,CD11b+Ly6G+细胞)在肺内聚集,通过分泌基质金属蛋白酶-9(MMP-9)增加血管通透性,并通过转移前肺中分泌白细胞介素-10(IL-10)导致免疫抑制。
在此,四川大学He Qin研究团队构建了一种胶束低毒低分子量肝素-生育酚琥珀酸纳米颗粒(LMWH-TOS纳米颗粒,LT NPs),并研究了其对PMN形成的影响。
本文要点
要点1. 首次证明了LT NPs中的亲水片段LMWH可以通过抑制P-选择素/PSGL-1介导的血管内皮细胞与G-MDSCs之间的粘附,阻断G-MDSCs的外渗,从而抑制G-MDSCs的早期肺聚集。此外,LT NPs中的疏水片段(TOS)显著抑制了G-MDSCs中MMP-9的表达。结果表明,不含药物的纳米颗粒可以维持正常的肺微环境,从而有效地抑制CTCs的植入和定植。
要点2. 此外,还开发了苯硼酸(PBA)修饰的阿霉素/免疫增强剂α-半乳糖神经酰胺(αGC)共负载的纳米颗粒(PLT/DOX/αGC NPs)。PBA的修饰通过与肿瘤细胞表面过表达的唾液酸残基结合实现了靶向化疗。此纳米系统能同时有效抑制术后转移和肿瘤复发。此研究提供了一个概念验证,证明通过自递送纳米系统干扰G-MDSCs来防止PMN的形成是一种安全有效的抗转移策略。

参考文献:
Yang Long, Zhengze Lu, Shanshan Xu, et al.Self-Delivery Micellar Nanoparticles Prevent Premetastatic Niche Formation byInterfering with the Early Recruitment and Vascular Destruction of GranulocyticMyeloid-Derived Suppressor Cells. Nano Lett, 2019.
DOI: 10.1021/acs.nanolett.9b03883
https://doi.org/10.1021/acs.nanolett.9b03883
来源:nanoer2015 纳米人
原文链接:http://mp.weixin.qq.com/s?__biz=MzUxMDg4NDQ2MQ==&mid=2247512788&idx=6&sn=b5b32353e923b6f4217ee03a240ff74d&chksm=f97eddd6ce0954c0856f9d1d2a7cd3d25a8005d44971b6dbed46739e70e52022a62fda4de157&scene=27#wechat_redirect
版权声明:除非特别注明,本站所载内容来源于互联网、微信公众号等公开渠道,不代表本站观点,仅供参考、交流、公益传播之目的。转载的稿件版权归原作者或机构所有,如有侵权,请联系删除。
电话:(010)86409582
邮箱:kejie@scimall.org.cn