创伤性脑损伤(TBI)通常是由坠落、机动车撞击、接触运动或殴打所致的脑部损伤。
在美国,创伤性脑损伤(TBI)的年发病人数约350万,每年TBI所致残疾患者的花费约为800亿美元。目前,TBI的治疗主要以稳定患者情绪和减轻症状为目的,没有药物可以用于改善脑损伤后发生神经变性的病理生理过程。TBI可以显著增加晚期罹患阿尔茨海默病(AD)的风险。
一项小型的尸检研究报道,在AD患者和慢性创伤性脑病患者的脑中均存在tau蛋白乙酰化的增加。另有多项研究也发现在神经变性疾病尤其是AD中tau蛋白乙酰化的增加。然而,这些研究并未阐明这些改变的始动因素或病理意义。那么,tau蛋白乙酰化水平的升高是否是TBI后发生AD等神经变性疾病的原因呢?

2021年4月,来自美国克利夫兰医疗中心的Andrew A. Pieper教授团队于Cell杂志上在线发表了一篇文章,解答了这一问题,题目为“Reducing tau acetylation is neuroprotective in brain injury”。
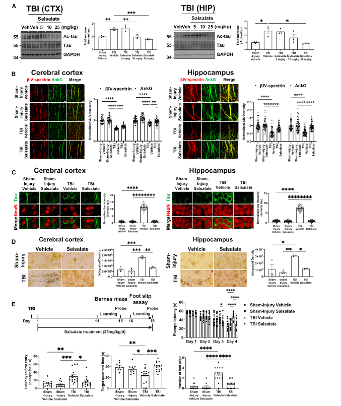
1.脑损伤可以引起神经元tau蛋白的乙酰化
该团队使用TBI小鼠模型测定脑损伤后小鼠脑组织中乙酰化tau蛋白的水平,发现乙酰化的tau蛋白在神经元中显著增加(图1),而总tau蛋白和磷酸化tau蛋白水平并未增加。

图1.TBI后神经元tau蛋白乙酰化可引起轴突变性和病理性tau蛋白的错误定位
2.损伤引起的神经元tau蛋白乙酰化会导致
轴突初始节段退化和病理性tau蛋白的错误定位
为了明确乙酰化tau蛋白对神经元的直接毒性作用,该团队同时进行了体内外实验。结果显示,乙酰化tau蛋白可以降低轴突初始节段主要成分的表达水平,引起轴突退化,并使得病理性tau蛋白异常定位于神经元的树突间隔中。(图1)
3.抑制p300/CBP乙酰转移酶可以阻断损伤引起的tau蛋白乙酰化、神经变性和神经行为损伤进程
在AD的细胞模型中,蛋白的乙酰化与GAPDH的巯基亚硝基化(SNO)相关联,该过程可以增加p300/CBP乙酰转移酶的活性并抑制Sirt1去乙酰化酶的活性,达到升高乙酰化水平的目的。
未被SNO的GAPDH可以抑制Sirt1的SNO水平,而SNO-GAPDH会引起p300/CBP乙酰转移酶的激活和乙酰化活性。TBI后,该团队发现GAPDH和Sirt1都出现了SNO水平的增加。
之后该团队使用SNO-GADPH抑制剂治疗TBI模型小鼠,通过抑制GAPDH的SNO水平,降低了乙酰化tau蛋白和乙酰化p300/CBP的水平,改善了轴突初始节段退化和病理性tau蛋白的错误定位,同时挽救了脑损伤小鼠的学习和记忆障碍。
此外,使用双水杨酸抑制p300/CBP活性,也可以达到降低乙酰化p300/CBP水平和改善神经变性的效果(图2)。 
图2.小剂量的双水杨酸可抑制p300/CBP活性并改善神经变性
4.增加NAD+可增强Sirt1活性并阻断损伤引起的
tau蛋白乙酰化、神经变性和神经行为损伤进程
以上方法是通过降低tau蛋白的乙酰化水平达到改善神经变性的目的,那如果增加tau蛋白的去乙酰化水平是否也能得到同样的结果呢?
该团队使用NAD+增加去乙酰化酶Sirt1的活性,在小鼠模型中也发现了tau蛋白乙酰化水平的降低,并阻止了轴突变性和tau蛋白的异常定位。
5.乙酰化tau蛋白可以作为小鼠和人
TBI所致神经变性的血液标志物
由于tau蛋白可经自由扩散从脑进入血液,该团队开始探索乙酰化tau蛋白作为脑损伤后神经变性标志物的可能性。
该团队同时检测了TBI小鼠血浆和TBI患者血浆中乙酰化tau蛋白的水平,发现与对照组相比,乙酰化tau蛋白水平有所增加(图3)。
此外,与蛛网膜下腔出血和脑出血病人相比,TBI患者的血浆乙酰化tau水平也是增加的,进一步说明了乙酰化tau水平升高在TBI中具有特异性。

图3.乙酰化tau蛋白可以作为小鼠和人TBI的血液标志物
6.存在TBI病史的AD患者脑中
乙酰化tau蛋白的聚集明显增加
该团队对比了三组尸检脑组织的乙酰化tau蛋白水平,这三组分别为认知正常对照组(组1)、存在TBI病史的AD患者组(组2)和无TBI病史的AD患者组(组3)。
结果显示,三组的乙酰化tau蛋白水平由高到低排列为,组2 > 组3 > 组1。
7. 能够抑制p300/CBP活性的非甾体类抗炎药物
(NSAIDs)可降低临床诊断的TBI和AD发病率
除上述研究使用到的双水杨酸外,另一个NSAIDs水杨酸二氟菊酯也被发现可以显著抑制p300/CBP活性。
为了探究双水杨酸或水杨酸二氟菊酯的使用与临床诊断的TBI和AD发病率之间的关系,该团队分析了723万美国商业保险参保人在使用双水杨酸或水杨酸二氟菊酯后TBI和AD的发病情况。随访6年后,该团队发现,与对照组相比,使用双水杨酸或水杨酸二氟菊酯的群体临床诊断的TBI和AD发病率显著降低。
值得注意的是,该团队选择的对照组是使用阿司匹林的群体,原因是2020年Ryan等发表的一项随机对照临床试验的结果提示阿司匹林并不能显著降低痴呆、轻度认知障碍或认知下降的发病率。
结 论
总之,本研究首次发现乙酰化tau蛋白是TBI的一种病理生理因子,并且TBI后tau蛋白乙酰化的位点和AD患者tau蛋白乙酰化的位点一致,说明两种疾病都存在SNO-GAPDH信号传导通路的异常,这可能也是TBI后AD发病风险增加的原因。
值得注意的是,在未损伤和健康的脑组织中也存在少部分的神经元tau蛋白的乙酰化,未来的研究可能需要探索tau蛋白乙酰化是否具有正常的生理作用,或许tau蛋白的乙酰化存在一个阈值,超过阈值则表现为神经毒性作用。而本次研究发现的是降低脑损伤后的tau蛋白乙酰化可以保护神经元,有助于TBI的治疗,同时,血液中乙酰化tau蛋白可以作为脑损伤后神经变性的外周标志物。
参考文献
Shin et al., Reducing tau acetylation is neuroprotective in brain injury, 2021, Cell 184, 1–18.
来源:brainnews brainnews
原文链接:http://mp.weixin.qq.com/s?__biz=MzI2ODEyOTE3OQ==&mid=2649592003&idx=1&sn=94abf4a85ec28e366feaf08b82b22cb2
版权声明:除非特别注明,本站所载内容来源于互联网、微信公众号等公开渠道,不代表本站观点,仅供参考、交流、公益传播之目的。转载的稿件版权归原作者或机构所有,如有侵权,请联系删除。
电话:(010)86409582
邮箱:kejie@scimall.org.cn