来源:神经现实

文献:Ghosh, D. Dipon, et al. "C. elegans discriminates colors to guide foraging." Science 371.6533 (2021): 1059-1063.
DOI:https://doi.org/10.1126/science.abd3010
“黑夜给了我黑色的眼睛,我却用它来寻找光明”,没有眼睛却如何能辨五彩?秀丽隐杆线虫(C. elegans)可真是一种神奇的生物,他们虽然没有眼睛也没有视蛋白感光受体,但他们仍然可以通过LITE-1和GUR-3蛋白探测到并对短波长光产生应答。
目前已有研究证明,可见光可以影响线虫的生理机能和行为,但他们所食的微生物分泌的色素是否同样可以影响线虫的觅食呢?近日,来自耶鲁大学的科学家们发现了一个神奇的现象:线虫居然可以根据蓝光-琥珀色光的比例来区分色彩,并且以此来引导他们的觅食行为,让他们远离那些有害微生物分泌的蓝色毒药。

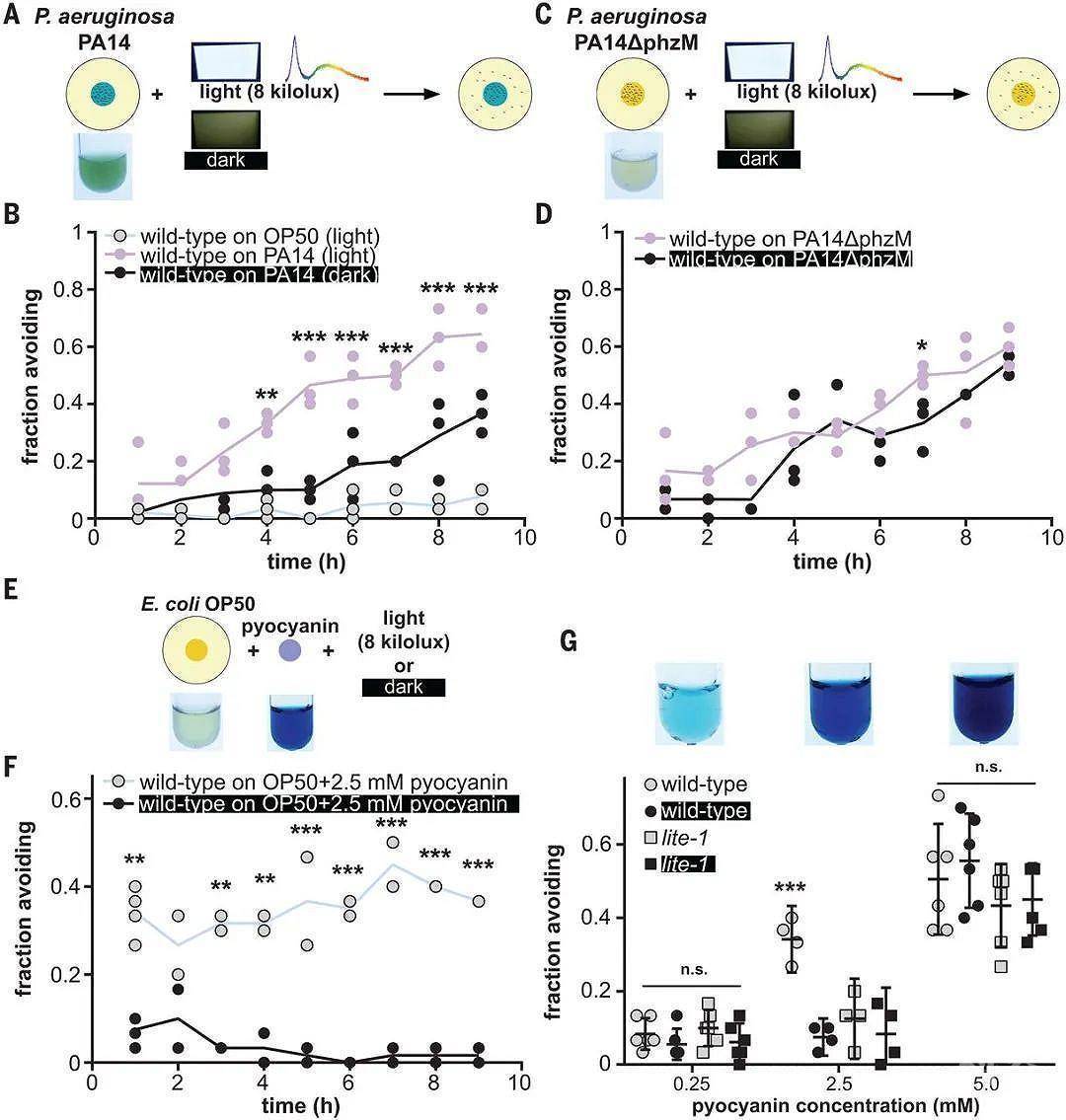
实验中,他们首先用白光照射线虫,发现白光会有效促进他们对能产生蓝色毒素的PA14细菌的规避,而对非毒性的菌种则没有类似的远离行为,但在lite-1敲除线虫中并没有这种现象。同样有趣的是,如果敲除PA14的绿脓素(pyocyanin)基因,也就是说这个变种PA14(PA14ΔphzM)虽然不是蓝色的,但仍旧会产生非蓝色的诱导活性氧(reactive oxygen species,ROS)毒素,线虫在白光的照射下也并没有表现出与之前同样强烈的躲避行为。所以,研究人员认为,这种依赖于光的对P14的规避行为同时需要lite-1和绿脓素。
那么如果对无毒的菌种加入绿脓素或混有蓝色染剂的毒素,是不是可以激发类似的规避行为呢?实验结果确实与他们的猜想一致,说明光照促进的线虫对具有绿脓素植被的规避不仅需要绿脓素的化学物质部分,它们的光谱特质也至关重要。

- Ghosh et al., Science -
为了验证蓝色光的重要性,他们用光纤消除短波蓝光或长波琥珀光,都会干扰前面观察到的光引导的规避行为。同时他们也通过人为加滤镜的方式增加蓝光对琥珀光的比例达到类似绿脓素的配比,这种处理同样也可以诱发这种规避行为。因此,他们猜想前面看到的蓝色色素促进的躲避,很有可能是通过改变线虫周围环境中的光配比来实现的。接着通过对各种不同的线虫种类进行光配比实验,他们发现不同的线虫对不同的光配比会有不一样的反应。为了更进一步了解其中的机制,研究者们通过一系列基因分析手段确认了jkk-1和lec-3基因的重要性。这两个基因与细胞应激反应有关,所以类似jkk-1和lec-3基因有可能在光谱感应压力的应答通路中起作用,引导线虫区分不同来源的食物。
这个研究提出了很多有趣的现象和问题,也将会启发一系列对不寻常的无眼鉴色机制的探索。来源:neureality 神经现实
原文链接:http://mp.weixin.qq.com/s?__biz=MzI0MjI1NTgxNQ==&mid=2651438859&idx=2&sn=a5834d4e5199dbc6b4ec1f9f198d28e9
版权声明:除非特别注明,本站所载内容来源于互联网、微信公众号等公开渠道,不代表本站观点,仅供参考、交流、公益传播之目的。转载的稿件版权归原作者或机构所有,如有侵权,请联系删除。
电话:(010)86409582
邮箱:kejie@scimall.org.cn