来源:JIPB

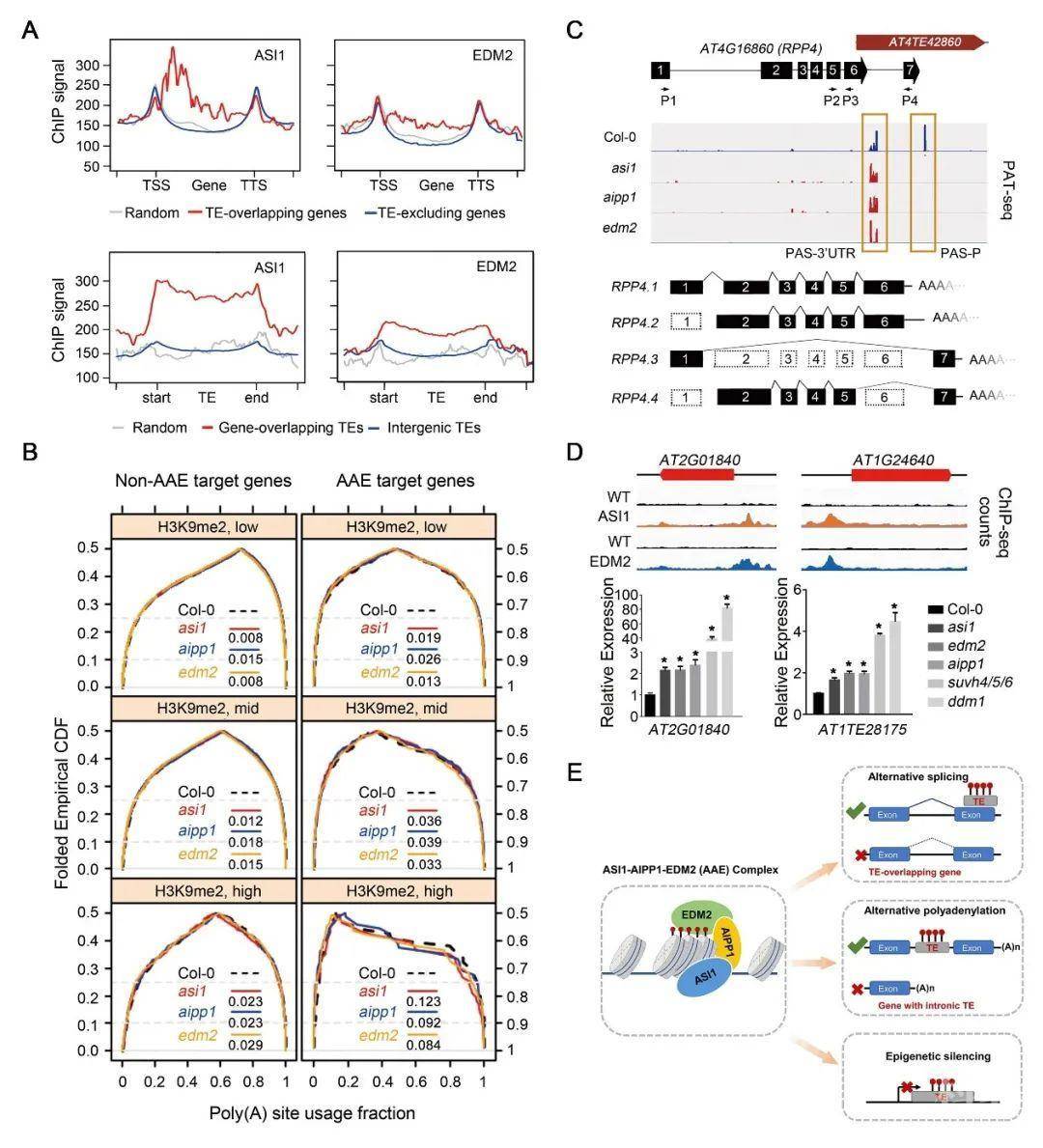
凝集的异染色质与松散的常染色质组成了真核生物的基因组。在对染色质结构的探索中,研究人员发现定位于转录起始区域的异染色质组分往往起转录沉默的功能,但对富集于基因内含子区或基因体区的异染色质的功能还知之甚少。在之前对模式植物拟南芥的遗传筛选中,段成国与朱健康课题组发现了一类蛋白复合体ASI1-AIPP1-EDM2 (AAE复合体),结合特定基因的内含子异染色质区域并参与mRNA可选择性多聚腺苷酸化(APA)过程。然而该复合体如何在基因组水平发挥功能仍不得而知。
JIPB近日在线发表了中科院上海植物逆境中心(中科院分子植物科学卓越创新中心)段成国、朱健康课题组以及厦门大学李庆顺课题组题为“Genome-wide Distribution and Functions of the AAE Complex in Epigenetic Regulation in Arabidopsis”(https://doi.org/10.1111/jipb.13068)的研究论文。该研究发现AAE复合体在基因组水平上倾向于结合基因内或与基因重叠的异染色质区域并调控靶位点mRNA的选择性加工(包括APA与AS),同时AAE复合体还靶向基因间区转座子并介导表观沉默。

AAE复合体介导的RNA加工与表观沉默
(A) AAE复合体靶向基因-转座子重叠位点;(B) AAE调控靶点APA过程并受H3K9me2水平的影响; (C) AAE调控基因-转座子区域RNA的剪切; (D) AAE抑制转座子的表达; E. AAE复合体的工作模型
研究人员首先通过染色质免疫共沉淀联合高通量测序技术(ChIP-Seq),获得了ASI1蛋白与EDM2蛋白在全基因组上的分布情况。分析结果表明,除了已报道的内含子异染色区域靶点,ASI1与EDM2共同靶向基因-转座子相互重叠的区域,且结合区域中心富含有DNA甲基化与组蛋白H3九号位二甲基化(H3K9me2)等典型的异染色质修饰,而结合区域两侧富含H3K4me3与H3K36me3等常染色质标记。通过Poly(A) Tag测序技术(PAT-Seq),发现AAE复合体广泛调控靶位点mRNA的APA过程,且这种调控受到异染色质修饰H3K9me2沉积水平的影响。在丧失异染色质的表观突变体中,AAE不再结合靶点并丢失调控mRNA加工的能力。进一步研究发现,AAE复合体除了调控APA过程外,还参与了多种转录和转录后调节途径。在部分基因-转座子重合位点,AAE影响了mRNA的剪切过程。此外,AAE复合体介导了转座子靶点的表观沉默。
总之,该研究拓展了AAE复合体在基因组水平上的功能,加深了对异染色质成分在转录与转录后调控过程中功能的理解。段成国课题组博士生张以哲,硕士生陈春香,朱健康课题组毕业博士生任志忠,逆境中心Daisuke Miki博士,李庆顺课题组博士后林俊城为该论文共同第一作者,段成国研究员,朱健康研究员与厦门大学李庆顺教授为共同通讯作者。该研究得到了中科院先导专项以及国家自然科学基金的资助。
JIPB面向全球,刊发整合植物生物学研究的重要创新成果,包括宏观和微观领域有创新性的重要研究论文、综述、突破性报道、新资源、新技术和评论性文章等。2019年2年SCI_IF: 4.885,位于植物学TOP7.3%,SCI的Q1区。Scopus数据库中CiteScore: 8.1,位于TOP4.2%。JIPB位于中国科学院期刊分区生物学大类1区和植物学小类1区,中国科协《植物科学领域高质量期刊分级目录》T1级,并入选中国科技期刊卓越行动计划。
来源:jipb1952 JIPB
原文链接:http://mp.weixin.qq.com/s?__biz=MjM5ODc5NzY4OQ==&mid=2650212022&idx=1&sn=fd0f3e639ce16c08a4948d7c74e4f316
版权声明:除非特别注明,本站所载内容来源于互联网、微信公众号等公开渠道,不代表本站观点,仅供参考、交流、公益传播之目的。转载的稿件版权归原作者或机构所有,如有侵权,请联系删除。
电话:(010)86409582
邮箱:kejie@scimall.org.cn