同步辐射单细胞红外显微成像研究获进展

中科院之声  |   2020-12-22 11:08

来源:中科院之声

单细胞技术因有望揭示“细胞功能异质性机制”这一生命科学的本质问题,从而解析各种慢性疾病(如癌症、糖尿病和神经退行性疾病)和衰老的分子基础,是当前生物医学的研究热点和重点方向。单细胞技术在测序方面取得了进展;由于该技术具有无须标记、非侵入性、可同时展示胞内代谢物(组)特征等优点,逐渐得到学界关注。近期,中国科学院上海高等研究院研究员吕军鸿课题组先后与上海生物信息技术中心、纳米技术及应用国家工程研究中心、首都医科大学天坛医院、滨州医学院、上海交通大学瑞金医院等的科研人员合作,在单细胞红外成像技术的数据处理方法、单细胞表型组、干细胞异质性等研究中取得系列进展,相关研究成果陆续发布在Chemical Communications和Analytical Chemistry上。

针对不同批次处理和测量时,引入的与生物状态不相关的系统性技术偏差这一单细胞技术的共性问题,研究人员从红外光谱数据离散向量化、质控与预处理、特征选取等环节入手,发展了一种对单细胞红外光谱相似性进行评判的方法,并在不同类型、不同状态的细胞光谱分析中得到了验证,为分析单细胞红外光谱数据提供了实验基准和理论依据。相关研究成果以How many cells are enough for single-cell infrared spectroscopy为题,发表在Chemical Communications上(图1)。

人类表型组是基因组之后生命科学研究的又一重点,是联系生物体基因型和表型的桥梁。当前,单细胞表型分析(single cell phenotyping)得到的参数较少,不易精确反映生物样品的全貌。研究人员利用红外光谱,可同时灵敏地获得细胞多种构成成分结构信息及其微小变化的特点,通过统计分析大量单细胞光谱数据,在国际首次提出单细胞红外表型组(Single Cell Infrared Phenomics)的概念和表型分析策略;利用该技术方法,实现了对低浓度中药成分作用下肿瘤细胞的反应评价,从而使作用靶点不明情况下的药物筛选成为可能,也将为人类表型组研究提供全新手段。相关研究成果以 infrared phenomics: phenotypic screening with infrared microspectroscopy为题,发表在Chemical Communications上(图2)。

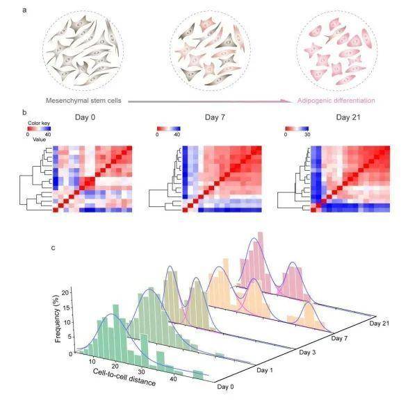
细胞异质性与干细胞分化、肿瘤耐药等密切相关。当前,分析细胞种群中异质性的方法多采用单细胞测序技术,样品处理费事、费用昂贵。研究人员发展了一种基于单细胞同步辐射红外显微光谱和计算方法,进行细胞异质性定量评估的新策略。通过计算红外光谱数据的细胞间对细胞相似距离,即可量化特定细胞种群的异质性,方法简单快捷,所需样品量也较少。利用该方法,研究人员进一步获得了成脂分化过程中人间充质干细胞群体的动态异质性变化状态。这些发现为研究细胞异质性提供了互补/替代方法。结合单细胞测序及其其他细胞分析技术,将有助于深入解析基因异质性与表型异质性之间的关系。相关研究成果以Single-Cell Infrared Microspectroscopy Quantifies Dynamic Heterogeneity of Mesenchymal Stem Cells during Adipogenic Differentiation为题,发表在Analytical Chemistry上(图3)。

研究工作得到国家自然科学基金、上海光源显微红外光束线站的支持。中科院上海应用物理研究所博士生王亚迪与上海生物信息技术中心博士戴文韬为论文的共同第一作者,吕军鸿与上海健康医学院研究员李雪玲为论文的共同通讯作者。合作者包括上海交通大学瑞金医院研究员李园园团队、滨州医学院教授潘效红团队、首都医科大学天坛医院教授陈峰等。

20201224043055_fb6b46.jpg

图1.批次效应对单细胞红外光谱数据的影响与评价方法的建立

20201224043056_0161d5.jpg

图2.单细胞红外表型组与药物筛选

20201224043056_07a752.jpg

图3.单细胞红外显微成像揭示了干细胞成脂分化过程中的动态异质性

来源:zkyzswx 中科院之声

原文链接:http://mp.weixin.qq.com/s?__biz=MjM5NzIyNDI1Mw==&mid=2651785347&idx=3&sn=74153013bef6bc29f2fc01b41631cc1c

版权声明:除非特别注明,本站所载内容来源于互联网、微信公众号等公开渠道,不代表本站观点,仅供参考、交流、公益传播之目的。转载的稿件版权归原作者或机构所有,如有侵权,请联系删除。

电话:(010)86409582

邮箱:kejie@scimall.org.cn

相关推荐 换一换

  • 卞勤
    0
    科界这个平台,助我学习,使我进步。l\
没有更多了