来源:brainnews
哺乳动物的神经发育是一个受到精确调控的过程,需要神经前体细胞的正常增殖、分化、迁移和成熟,最后形成整个神经网络【1,2】。放射性胶质细胞(Radial Glial Cells,RGCs)是一种高度极化的神经前体细胞,位于脑室区(Ventricular zone,VZ)。RGCs除了具有高度增殖能力之外,还保留着一个在进化上高度保守的特征——细胞核动态迁移 (Interkinetic Nuclear Migration, INM) ,即细胞核在细胞周期内沿着脑室顶端基部轴(Apical-Basal axis)向上下迁移。核动态迁移过程为RGCs增殖过程提供足够的空间【3】。Talpid3蛋白是一个定位于中心粒上的蛋白,遗传学研究表明Talpid3(KIAA0586)基因突变会导致Joubert综合症。Joubert综合症是一种纤毛缺陷导致的罕见的严重的神经发育疾病,患者小脑和脑干畸形或发育不全,出现共济失调和平衡障碍,但是大脑皮层发育是否正常却鲜有报道【4,5】。由于患者伴有不同程度的智力和认知障碍,而大脑皮层是负责高级认知的功能区,因此中心体蛋白Talpid3是否影响了大脑皮层发育进而导致Joubert综合征有待深入研究。
2020年12月15日,中国科学院遗传与发育生物学研究所吴青峰研究员在Cell Reports上在线发表了题为Talpid3-Mediated Centrosome Integrity Restrains Neural Progenitor Delamination to Sustain Neurogenesis by Stabilizing Adherens Junctions 的研究论文。该研究发现中心体蛋白Talpid3通过调控中心体的完整性来保持微管组织的稳定,从而维持脑室面顶端区域粘着连接的完整,进而影响神经干细胞增殖与分化过程以及大脑皮层神经元的生成,该研究有助于深入理解Joubert综合征的发病机理,为寻找治病靶标提供依据。

为探究Talpid3蛋白在大脑皮层发育中的作用,吴青峰团队首先构建Talpid3敲降质粒,利用子宫胚胎颅内电转技术敲降E13.5天胚胎小鼠大脑皮层中Talpid3蛋白,研究发现敲降Talpid3会使RGCs发生异常分层现象,其顶端突起无法正常锚定在脑室面。进一步研究表明敲降Talpid3使RGCs核动态迁移过程受到破坏,基底区的RGCs不能正常迁移到顶端区,从而滞留于脑室基底区发生异位分裂,并提前分化为中间前体细胞。这个过程伴随着自主与非自主效应,即敲降Talpid3蛋白和未敲降Talpid3蛋白的RGCs均出现异位分裂现象。
此外,研究人员构建了Talpid3fl/fl条件敲除小鼠,结合Nestin-cre以及Emx1-cre驱动子小鼠,在小鼠大脑皮层中特异性敲除Talpid3基因,进而分析Talpid3对于神经干细胞库、皮层神经元的发育的影响。他们同样发现在Talpid3条件敲除小鼠中,RGCs动态迁移过程受到严重影响,并且发生了提前分化,最终导致皮层神经元减少。

图1. (A)在Talpid3条件敲除小鼠中异位分裂的细胞显著增加。(B)注释EdU 6h后追踪RGCs分布,结果显示在Talpid3条件敲除小鼠中,RGCs发生了明显的异位聚集现象,即发生了异常分层。(C)异位分裂的细胞为Tbr2+,表明RGCs发生了提前分化。(D)3D重构结果表明敲降Talpid3导致RGCs顶端突出被破坏,即发生了病理性细胞分层。
为进一步阐释Talpid3对于皮层发育的影响的内在分子机制。他们发现Talpid3作为中心体蛋白,通过行使微管组织中心的功能,来调控微管组织的稳定性,进而维持细胞粘着连接的完整性。该结果很好的解释了在Talpid3条件敲除小鼠中,由于RGCs顶端区细胞连接完整性受到破坏,从而导致RGCs发生自主与非自主的病理性分层,以及异常的INM过程,最终导致提前分化以及皮层神经元的减少。本研究揭示了一个中心体蛋白通过调控粘着连接进而影响大脑皮层发育的新机制。

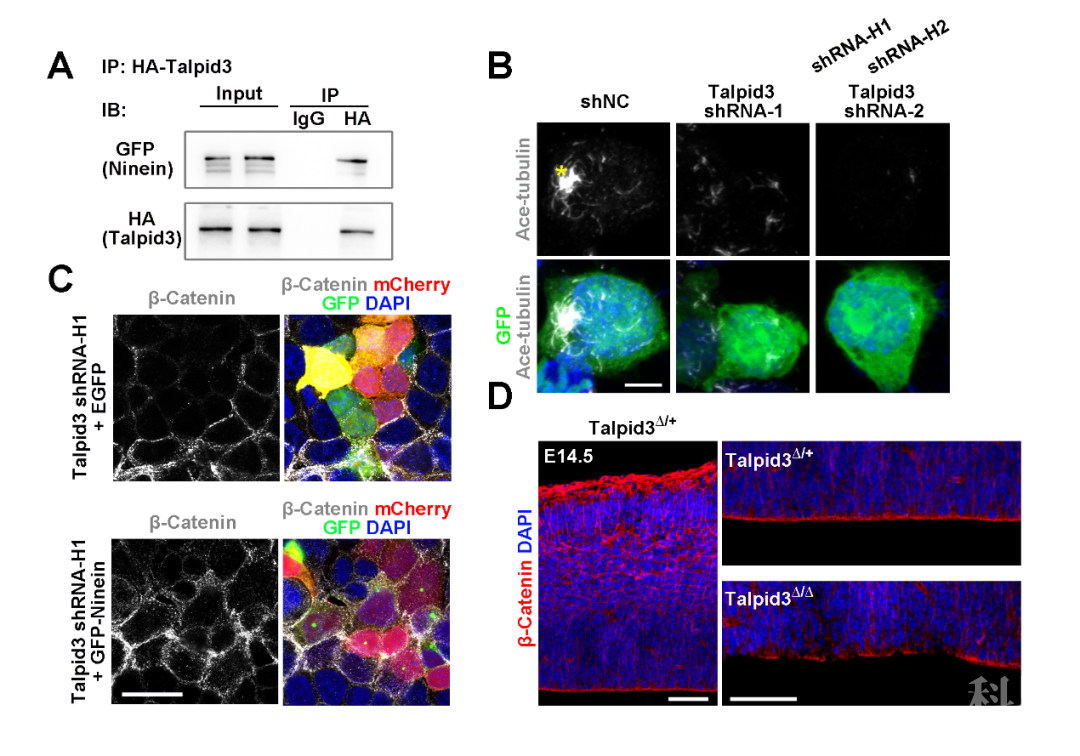
图2. (A)Co-IP实验表明Talpid3蛋白和Ninein存在互作。(B)敲降Talpid3影响微管核聚和组装。(C)过表达Ninein能回补敲降Talpid3导致的细胞Adherens Junctions完整性的破坏。(D)在Talpid3条件敲除小鼠中,脑室面顶端区域粘着连接的完整性受到破坏。
总而言之,Talpid3介导的中心体完整性对保持神经干细胞顶端突起锚定到脑室表面非常重要,并能通过稳定神经干细胞间的粘附连接来调节核动态迁移过程,有助于更好的了解Joubert综合症的智力障碍发病机制,为寻找治疗方法提供了更多思路。

图:中心体蛋白Talpid3影响大脑皮层发育调控机制模型
参考文献
1. Miyata, T., Kawaguchi, D., Kawaguchi, A., and Gotoh, Y. (2010). Mechanisms that regulate the number of neurons during mouse neocortical development. Curr Opin Neurobiol 20, 22-28.
2. Taverna, E., Gotz, M., and Huttner, W.B. (2014). The cell biology of neurogenesis: toward an understanding of the development and evolution of the neocortex. Annu Rev Cell Dev Biol 30, 465-502.
3. Tsai, L.H., and Gleeson, J.G. (2005). Nucleokinesis in neuronal migration. Neuron 46, 383-388.
4. Fraser, A.M., and Davey, M.G. (2019). TALPID3 in Joubert syndrome and related ciliopathy disorders. Curr Opin Genet Dev 56, 41-48.
5. Bashford, A.L., and Subramanian, V. (2019). Mice with a conditional deletion of Talpid3 (KIAA0586) - a model for Joubert syndrome. J Pathol 248, 396-408.
来源:brainnews brainnews
原文链接:http://mp.weixin.qq.com/s?__biz=MzI2ODEyOTE3OQ==&mid=2649581630&idx=4&sn=5f75ac85c6424ad54aa0fbcfc01f7c10
版权声明:除非特别注明,本站所载内容来源于互联网、微信公众号等公开渠道,不代表本站观点,仅供参考、交流、公益传播之目的。转载的稿件版权归原作者或机构所有,如有侵权,请联系删除。
电话:(010)86409582
邮箱:kejie@scimall.org.cn