来源:iPlants
真双子叶植物(eudicots)是有花植物的主要分支之一。真双子叶植物基部(早期分化的)类群包括即毛茛目(Ranunculales)、山龙眼目(Proteales)、昆栏树目(Trochodendrales)和黄杨目(Buxales)。基部真双子叶植物代表物种耧斗菜、罂粟、莲及水青树等已有染色体级别的基因组组装,能为真双子叶植物早期基因组进化提供重要线索。先前研究者对葡萄、可可等植物的基因组共线性分析发现核心真双子叶植物共同祖先经历了一次基因组六倍化。最近,奥地利学者Akoz与Nordborg发现基部真双子叶植物耧斗菜是一个古老的四倍体,并利用耧斗菜基因组内部、耧斗菜与葡萄(及可可)种间的同源区域基因排序的相似性聚类分析,认为耧斗菜的四倍化是与核心真双子叶植物共享的(Akoz & Nordborg, 2019, Genome Biology, 20:256)并进一步推测核心真双子叶植物中的古六倍化γ是由这次所有真双子叶植物的祖先古四倍体进一步与未知二倍体杂交加倍后产生。
然而,近日,Genome Biology杂志在线发表了来自武汉植物园水生植物生物地理学学科组石涛副研究员与陈进明研究员题为“ A reappraisal of the phylogenetic placement of the Aquilegia whole-genome duplication”的研究论文。该研究认为奥地利学者Akoz与Nordborg研究结论是值得商榷,并揭示了真双子叶植物早期基因组加倍历史。

武汉植物园水生植物生物地理学学科组石涛副研究员与陈进明研究员在对基部真双子叶植物莲的基因组进化研究中发现莲基因组结构保守且与核心真双子叶植物植物亲缘关系更近,但基于共线性及Ks分析发现莲中仅有的一次古四倍化在与山龙眼目澳洲坚果分化之后发生(详见Shi et al. 2020, Molecular Biology and Evolution, 37(8):2394-2413),莲中并没有Akoz与Nordborg所认为的真双子叶植物祖先共有的古四倍化的证据,据此,认为Akoz与Nordborg 的研究结论是值得商榷的。
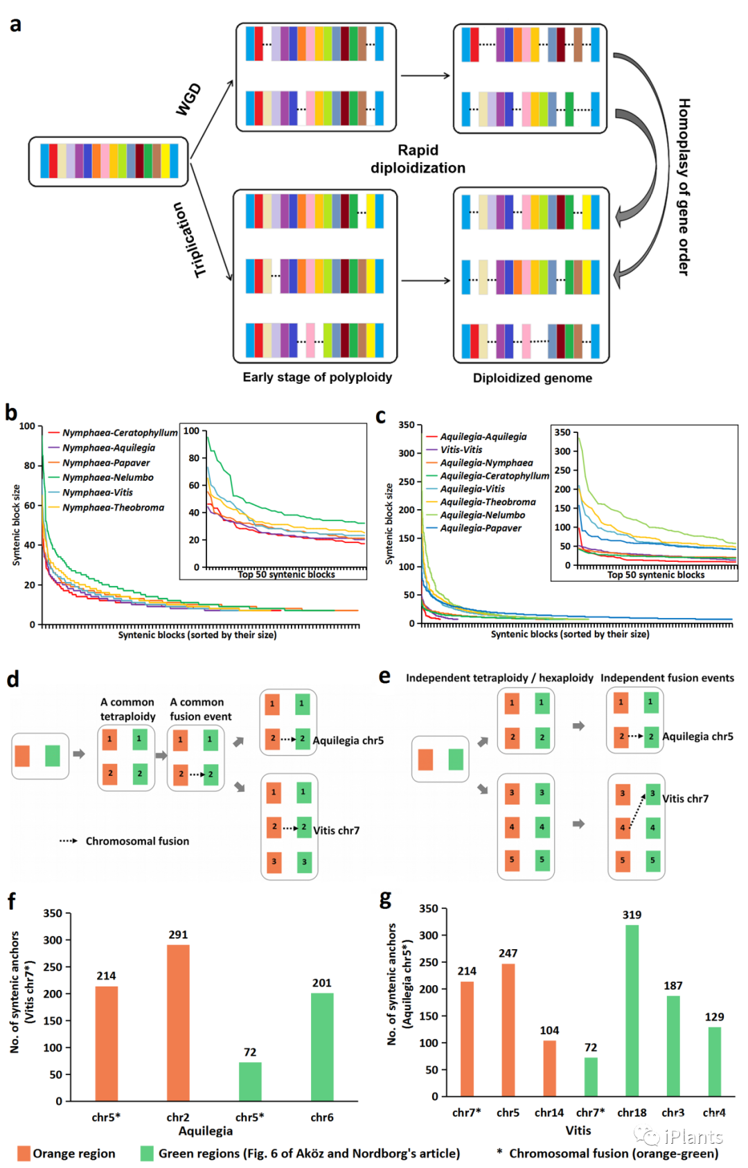
石涛和陈进明进一步对其数据分析过程检查发现Akoz与Nordborg基于基因组结构相似性的这种简单聚类法,并未考虑基因组内部与种间基因组共线性丢失速率的差异。通过增加代表物种(如莲等)及重新比较分析真双子叶植物代表物种基因组内部、基因组之间的共线性片段大小和数目发现,耧斗菜基因组内部共线性大量丢失,其丢失程度大于更早期的耧斗菜-睡莲、耧斗菜-金鱼藻种间的共线性。耧斗菜祖先经历漫长的二倍化后,可能由于“剂量平衡”、对管家基因“去冗余”的选择等作用使得耧斗菜基因组内部同源大片段的结构快速退化,趋同演化使得耧斗菜与葡萄间的基因组组结构显得更为相似但却无法反映真实的多倍化与物种分化关系。
另外,Akoz与Nordborg发现耧斗菜和葡萄都有一次祖先染色体融合事件,并认为该融合是在真双子叶植物植物祖先四倍化后发生的一次共有事件。然而,石涛和陈进明对融合的染色体及其它同源片段的共线性统计发现,融合的染色体在耧斗菜与葡萄间并不具有最高的相似性,而与非融合的其它同源片段结构更为相似。因此,耧斗菜、葡萄中的祖先染色体融合事件更有可能是两个类群分开后分别独立发生的。为了进一步证实耧斗菜的古四倍化是独立发生的,石涛、陈进明对代表物种进行了两种系统基因组学比较分析,明确了耧斗菜的古四倍化并不是所有真双子叶植物共有,其仅发生于耧斗菜与罂粟分化之后。

图1. 耧斗菜基因组内部共线性大量丢失证据及两次独立的祖先染色体融合事件推论
中国科学院水生植物与流域生态重点实验室石涛副研究员为第一作者及通讯作者,武汉植物园陈进明研究员为共同通讯作者。该研究得到了中国科学院战略性先导科技专项(XDB31000000)、国家自然科学基金(31570220、31870208、31700197)、中国科学院青年创新促进会(2019335)等支持。
来源:PlantRSS iPlants
原文链接:http://mp.weixin.qq.com/s?__biz=MzUzNzczODE4Mg==&mid=2247505985&idx=3&sn=2363854807cf716bc9327e56bbbcaeec
版权声明:除非特别注明,本站所载内容来源于互联网、微信公众号等公开渠道,不代表本站观点,仅供参考、交流、公益传播之目的。转载的稿件版权归原作者或机构所有,如有侵权,请联系删除。
电话:(010)86409582
邮箱:kejie@scimall.org.cn