内容来源:中国科学院
多倍化(polyploidy)或全基因组加倍(whole genome duplication, WGD)事件使基因组内的所有基因都发生重复,为生物进化提供了原始的遗传材料,被认为是进化的加速器。多倍体植物广泛存在于自然界中,如日常生活中的棉花、小麦、油菜等。前期研究发现多倍化在有花植物进化过程中尤其频繁,而且在现存的被子植物和种子植物分化之前,曾分别发生过加倍事件,可能对花和种子的产生有重要贡献 (Jiao et al., 2011)。因此,植物多倍化的研究对于生物进化、物种保护及遗传育种等方面都具有重要的理论指导意义及实践应用价值。
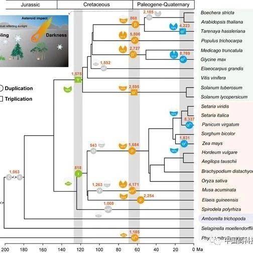
为了揭示古多倍化对被子植物适应性进化的贡献,中国科学院植物研究所焦远年研究组通过整合系统发育基因组学、基因组共线性、同义替换速率、基因功能富集和调控网络解析等方法,准确鉴定了多倍化事件后保留下来的重复基因,研究发现特定历史时期不同进化分支独立发生的多倍化事件共同保留了适应特定环境变化的重复基因,特别是发现了白垩纪-古新世生物大灭绝时期发生的全基因组加倍事件后共同保留的重复基因中包含了适应寒冷和黑暗等剧烈环境变化的关键基因,且这些重复基因使得相应调控网络发生了重塑和复杂化,增强了植物对环境胁迫的适应能力。此外,该研究还发现多倍化后不同转录因子家族的保留具有偏好性,高保留的转录因子基因家族在植物应对环境胁迫中具有重要作用。上述研究结果不仅表明多倍化在被子植物的适应性进化中具有重要的作用,而且为古多倍化如何帮助植物适应剧烈环境变化提供了明确的遗传证据。
该成果于11月1日在线发表于国际学术期刊Molecular Plant上。焦远年研究组博士研究生武生聃为论文第一作者,焦远年为论文通讯作者。该研究工作得到中科院战略性先导项目和植物所系统与进化植物学国家重点实验室的资助。
文章链接

被子植物进化历史中发生的多倍化事件及其保留的重复基因
来源:中国科学院
原文链接:http://www.cas.cn/syky/201911/t20191107_4723031.shtml
版权声明:除非特别注明,本站所载内容来源于互联网、微信公众号等公开渠道,不代表本站观点,仅供参考、交流、公益传播之目的。转载的稿件版权归原作者或机构所有,如有侵权,请联系删除。
电话:(010)86409582
邮箱:kejie@scimall.org.cn