来源:研之成理

第一作者:曹亮博士, 赵紫鹏博士, 刘泽延
通讯作者:黄昱, Tim Mueller
DOI:10.1016/j.matt.2019.07.015
全文速览
近日,加州大学洛杉矶分校(UCLA)的黄昱教授课题组和约翰霍普金斯大学(JHU)的 Tim Mueller 教授课题组合作报道了通过在合成过程中引入第三种元素(Cu)来调节八面体 PtNi 纳米颗粒的表面元素分布,从而显著提高其做为质子交换膜燃料电池氧还原反应(ORR)催化剂的稳定性和催化活性。
为了揭示这一发现背后的机制,研究人员进行了动力学蒙特卡罗(KMC)模拟,该模拟利用实验上对纳米颗粒生长过程的跟踪对颗粒进行初始化,并证明了与 PtNi 纳米颗粒相比,PtNiCu 对 Ni 和 Cu 保留有了明显提高,与实验结果一致。 KMC 模拟中对单个原子移动的跟踪表明,稳定性的提高可归因于合成的 PtNiCu 颗粒表面 Pt 组成的增加,这减少了表面空位的产生并抑制了表面迁移以及随后的次表面 Cu 和 Ni 原子的溶解。相关成果近期发表在 Cell Press 旗下材料学旗舰期刊 Matter 上,共同第一作者为约翰霍普金斯大学的曹亮博士,加州大学洛杉矶分校的赵紫鹏博士和博士生刘泽延。
图文解析
首先,研究人员利用 DMF 体系下的液相还原法,以苯甲酸为结构导向剂制备了具有良好形态控制的 5.0nm 八面体 PtNi 和 PtNiCu 纳米颗粒。粉末X射线衍射(XRD)、透射电子显微镜(TEM)、扫描透射电子显微镜(STEM)、和能量色散光谱(EDS)等多种表征手段证明了制备的PtNi和PtNiCu纳米颗粒具有可比较的形态、尺寸、Pt百分比和晶格常数,仅有的差异为Cu和Ni的含量(图1A-C)。
电化学性能测试显示,CV 活化后的八面体PtNiCu/C 的mass activity(MA)和specific activity(SA)高于PtNi/C(图1F)。与商用 Pt/C 相比,PtNiCu/C 具有 15.9 倍的 SA 和 13.2 倍的 MA。EDS 数据显示,CV 活化后的 PtNi 颗粒的 Ni 原子含量从 34.5 % 降至 15.2 %;而在 PtNiCu 中,Ni 从16.8 % 减少到 12.7 %,Cu 从16.9%减少到14.6%,总的(Ni + Cu)从33.7%减少到27.3%(图1I;表 S4)。以上实验结果表明 Cu 的加入显著减少了 Ni 的溶解,从而提高催化剂的稳定性和活性。

▲图1. 八面体 PtNi 和 PtNiCu 纳米粒子的合成表征和电化学性能测试。图片来源:Matter
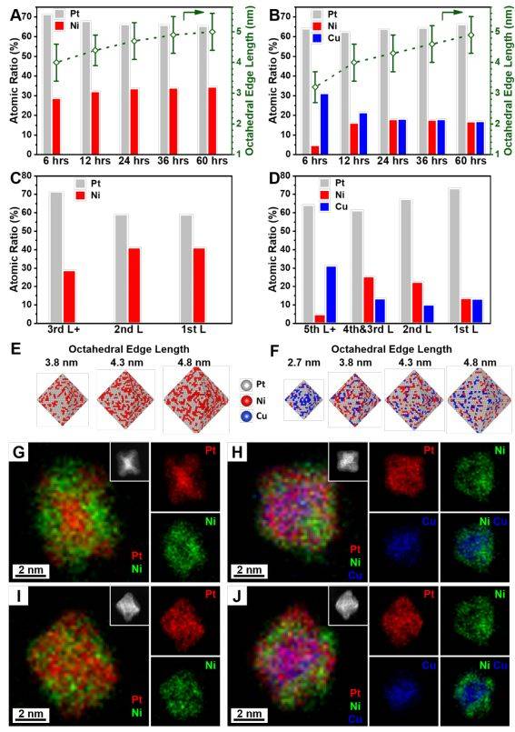
为了更好的了解材料的结构,研究人员借助 EDS 和 TEM 对 PtNi 和 PtNiCu 颗粒生长过程中元素含量伴随尺寸增长的演变进行了追踪。实验表明,PtNiCu 在生长过程中 Cu 会优先于 Ni 被还原,形成富 Cu 的核。
同时,研究人员按照生长过程的时间轴计算了从纳米颗粒核心到颗粒表面的逐层组成分布(图2C 和 2D), 从而发现 PtNiCu 颗粒中的 Pt 含量在第一层中比 PtNi 高约14.3%,在第二层中高 8.5 %。 根据得到的Pt/Ni/Cu逐层分布数据,研究人员对KMC 模拟中的 PtNi 和PtNiCu 纳米颗粒做了初始化(Pt,Ni和Cu原子在每一层内相应地进行随机分布,图2E和2F)。

▲图2.纳米颗粒生长过程的跟踪,以及模拟所用纳米颗粒初始原子排列的构建。图片来源:Matter
为了确定 CV 活化后的颗粒结构,研究人员对 PtNi 和 PtNiCu 颗粒进行了在燃料电池反应条件下的 KMC 演化模拟。KMC 模拟表明,在早期阶段,Ni 和 Cu 迅速从近表面位置流失,随后元素含量趋于稳定(图3)。KMC 结束后, PtNi 和 PtNiCu 颗粒的八面体形状仍然保持不变(图4B,E),与实验一致;PtNiCu颗粒(图4F)中的Ni(Cu)原子数从 16.8 %(16.9 %)下降到 12.2 %(14.7 %),接近实验上 CV 活化后的12.7%(14.6%)(图1I);在 PtNi 颗粒中(图4C),Ni 含量从 34.5 % 降至 21.4 %,而实验上 CV 活化后的 Ni 含量为 15.2 %。模拟和实验结果都表明,与 PtNi 相比,PtNiCu 颗粒的 Ni 和(Ni + Cu)损失要少得多。

▲图4. KMC 模拟 / CV 激活后 PtNi 和 PtNiCu 的成分对比。图片来源:Matter
为了更好地理解 PtNiCu 纳米颗粒稳定性提高的原因,研究人员在 KMC 模拟中跟踪了单个原子的运动(图5)。结果发现原子扩散主要发生在最表面四层(图5A,E),这与动力学俘获(图4B,E)的结果一致。总体上,与PtNi颗粒(例如,第一层中的33.1%)相比,PtNiCu 颗粒有更多的原子保留在了它们的初始层中(例如,在第一层中为54.9%),这表明原子层间扩散率降低了(图5A,E)。
还可以观察到,与 PtNi 相比,PtNiCu颗粒中暴露于表面的内层原子更少(图5B,F),这可以归因于 PtNiCu 中产生的表面空位比PtNi中的更少。进一步地,当研究人员对具有相同初始Pt 和(Ni+Cu)随机分布的 PtNi 和PtNiCu 颗粒进行 KMC 模拟时,观察到的 KMC 结束后原子组成和层间迁移差异基本消失了。以上结果表明,尽管 Cu 的存在一定程度上降低了 Ni 的溶解趋势,但稳定性提高的主要原因是元素在颗粒中的不同分布,即 PtNiCu 颗粒表面的初始 Pt 含量比 PtNi 颗粒高。

▲图5.KMC模拟过程中对PtNi和PtNiCu内单个原子运动的跟踪。图片来源:Matter
总结
黄昱教授课题组和Tim Mueller教授课题组通过实验和模拟的紧密结合,首次建立了动力学俘获的纳米颗粒内活化前后各元素原子分布的真实模型,揭示了通过在PtNi ORR催化剂中添加一种过渡金属元素(e.g., Cu)而带来的稳定性和活性增强的原子尺度上的机理。这项研究为理解纳米级材料中原子结构与功能之间关系的提供了新的可行方法,并为高性能纳米级催化剂的新设计策略打开了大门。
Differential Surface Elemental Distribution Leads to Significantly Enhanced Stability of PtNi-based ORR Catalysts
Liang Cao, Zipeng Zhao, Zeyan Liu, Wenpei Gao, Sheng Dai, Joonho Gha, Wang Xue, Hongtao Sun, Xiangfeng Duan, Xiaoqing Pan, Tim Mueller, Yu Huang
Matter, 2019, DOI: 10.1016/j.matt.2019.07.015
来源:rationalscience 研之成理
原文链接:http://mp.weixin.qq.com/s?__biz=MzIwMzE5MzQ1NQ==&mid=2649334770&idx=1&sn=5ff3b8c3f65558be0e4c4e70f505a441&chksm=8ece2ef2b9b9a7e446685be01c9625c9a7166dc60b427f00b5755ae435e87ce567cc908077f1&scene=27#wechat_redirect
版权声明:除非特别注明,本站所载内容来源于互联网、微信公众号等公开渠道,不代表本站观点,仅供参考、交流、公益传播之目的。转载的稿件版权归原作者或机构所有,如有侵权,请联系删除。
电话:(010)86409582
邮箱:kejie@scimall.org.cn