来源:测序中国
作者:Summer
根据世界卫生组织(WHO)统计数据,全世界约有60%的人死于癌症、糖尿病、心血管疾病、慢性呼吸系统疾病这4大类疾病,而癌症则是最主要的死因之一。2019年1月,国家癌症中心发布了最新一期的全国癌症统计数据。2015年恶性肿瘤发病约392.9万人,死亡约233.8万人。平均每天超过1万人被确诊为癌症,每分钟有7.5个人被确诊为癌症。且近十几年来恶性肿瘤的发病死亡均呈持续上升态势,每年恶性肿瘤所致的医疗花费超过2200亿。
谈癌,人人惶恐!
2018年,被誉为肿瘤界最具革命性突破的一年,抗癌药陆续在国内获批上市,化疗药、靶向药、免疫治疗药物等等,为肿瘤的治疗提供了可观喜人的药物选择,药物治疗已成为当今临床治疗肿瘤的重要手段之一。
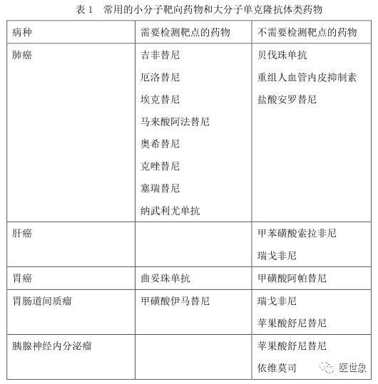
而提到肿瘤药物治疗,就不免会提到基因检测技术。国家卫健委之前颁布的《新型抗肿瘤药物临床应用指导原则(2018 年版)》,明确指出:抗肿瘤药物临床应用需在病理组织学确诊后或基因检测后方可使用。其中也罗列了需要和不需要肿瘤基因检测的常用的小分子靶向药物和大分子单克隆抗体类药物。



对于医生和患者来说,基因检测是“既熟悉又陌生”的高科技!如何能让医生或患者通俗易懂地了解肿瘤基因检测,那可真是一门技术活。
今天,小编就针对肿瘤用药的相关基因检测为大家做一期干货分享。
为什么要做肿瘤基因检测?
肿瘤用药基因检测到底检测了什么?有哪些抗肿瘤药物需要做基因检测?
是不是检测的基因越多越好?
基因检测的方法有哪些?哪一种是最好的?
肿瘤基因检测选取什么样本才是最好的?

一、为什么要做肿瘤基因检测?
肿瘤基因检测的主要原因在于肿瘤是一类高度异质性疾病。也就是说,哪怕患的是同一种肿瘤,不同的患者也需要根据其实际情况采用不同的治疗方案,尤其是抗肿瘤用药的选择。不同患者对不同抗肿瘤药物的敏感程度差异巨大,故肿瘤临床治疗需要制定个体化的精准方案。而基因检测是评估患者使用药物效果非常重要的一环,能从分子层面给医生用药予精确的指导。
二、肿瘤用药基因检测到底检测了什么?有哪些抗肿瘤药物需要做基因检测?
实际上,不同类型抗肿瘤药物的基因检测项目是不同的。所以,首先小编为大家全面介绍一下抗肿瘤药物的类别,再介绍各种类抗肿瘤药物的基因检测项目。
目前,国际上临床常见的抗肿瘤药物大致可分为以下六类:
细胞毒类药物、激素类药物、靶向药物、免疫检验点抑制剂、生物反应调节剂及辅助药。
(一)细胞毒类药物
简介:通常被称为“化疗”药物,此类药物主要是根据癌细胞增殖过快等生长特性杀死癌细胞,因此对具有类似特性的健康细胞也会无差别攻击,种类很多包括:
(1)作用于DNA化学结构的药物,如铂类化合物等;
(2)影响核酸合成的药物,如甲氨蝶呤、培美曲塞等;
(3)作用于核酸转录的药物,如阿霉素、表阿霉素等;
(4)作用于DNA复制的拓扑异构酶Ⅰ抑制剂,如伊立替康等;
(5)主要作用于有丝分裂M期干扰微管蛋白合成的药物,如紫杉醇等;
(6)其他细胞毒药。
基因检测目的:评估药物对患者的有效性或安全性(毒副作用)。
基因检测类型:基于患者对药物的代谢相关基因的多态性,评估不同化疗药物在患者体内代谢反应情况。
基因检测必要性:√√√
【由于没有涉及对肿瘤细胞基因突变的分析,化疗药物基因检测还不能算是完全意义上的精准医疗,但在其他外界条件相同的情况下,化疗药物基因检测可为患者从药物受益或毒副作用两个方面提供选择参考。】
(二)激素类药物
简介:主要是与激素相关的恶性肿瘤类型(如女性的乳腺癌、男性的前列腺癌等)的激素调节药物,包括如他莫昔芬、来曲唑、阿那曲唑等;
基因检测目的:与细胞毒类药物相同,激素类药物基因检测主要评估的也是药物对患者的有效性或安全性(毒副作用)。
基因检测类型:同化疗药物。
基因检测必要性:√√
(三)靶向药物
简介:针对癌细胞上特定的“靶点”,比如某个特定的基因突变,抑制癌细胞生长直至杀死癌细胞的药物。靶向药物理论上只会抑制癌细胞,而不会对正常细胞造成显著伤害,因此副作用小很多。对于此类型药物,如果患者有相应的治疗靶点,则靶向药物有效率高,而且起效快,能迅速缓解肿瘤带来的症状,提高患者的生活质量,一定时期内能显著提高存活率。
靶向药物目前主要分为两类:大分子单抗类药物和小分子靶向药物。其中小分子靶向药物主要集中在蛋白酪氨酸激酶剂、蛋白酶和其他种类,典型代表是针对白血病的格列卫(Bcr-Abl 基因突变)和针对肺癌的易瑞沙(EGFR 基因突变)。
基因检测目的:评估靶向药物对患者的疗效或耐药情况。
基因检测类型:由于靶向药物类型较多,通常会检测每个靶向药物对应的肿瘤信号通路中特定基因的点突变/插入缺失/拷贝数变异/融合(结构变异)等情况,这些常被统称为“基因突变”。
具体到小分子靶向药物涉及的主要基因及信号通路包括:
(1) 表皮生长因子受体(EGFR);
(2) 血管内表皮细胞生长因子受体(VEGFR)家族;
(3) 血小板衍化生长因子受体(PDGFR)家族;
(4) 成纤维细胞生长因子受体(FGFR)家族;
(5) 与恶性肿瘤发生密切相关的非受体酪氨酸激酶四个家族:ABL家族、JAK家族、SRC家族以及FAK家族;
(6) 与mTOR抑制剂相关的PI3K/Akt信号通路。
基因检测必要性:√√√√√
靶向药物基因检测是通过患者癌细胞基因检测,从而选择对患者有效的特定药物或方案,是真正意义上的精准医学。由于很多靶向药物有明确疗效/耐药靶点,须遵循基因检测后才可使用!不应在未做相关基因检测的情况下盲目用!
【 由于肿瘤的异质性和进化,靶向药物使用一段时间后可能会出现抗药性,需要换药,故靶向药物基因检测配合药物疗效最好定期检测。】
(四)免疫检验点抑制剂
简介:目前此类药物常被简称为“免疫药物”,主要是通过抑制癌细胞的抑制免疫应答,从而激活T细胞功能,让患者自身的免疫系统杀死变异的肿瘤细胞,主要包括了近年来大火的PD-1/PD-L1抑制剂以及CTLA-4抑制剂。该类型药物的很多响应患者会长期受益,一小部分患者甚至被治愈,是目前抗肿瘤药物的重点研发方向之一。
基因检测目的:评估患者对此类药物可能的受益。
基因检测类型:此类药物的基因检测主要是评估受益的生物标记,包括:
(1)PD-L1表达,只针对PD-1/PD-L1抑制剂药物;
(2)MMR/MSI检测,患者的DNA错配功能检测,两者属于同一类型检测,微卫星不稳定性(MSI)可以侧面反应MMR系统是否工作良好;
(3)肿瘤突变负荷(TMB)。
基因检测必要性:√√√√
目前免疫检测点抑制剂类药物最大问题是有效率不高,仅在10%~20%,加上其目前费用较高,所以,通过基因检测评估药物可能的受益还是很有必要的。
【免疫药物的以上三个类型生物标记的基因检测,目前实际应用中仅可以选择其中之一。一般来说,如果是肺癌患者,由于目前上市的针对肺癌的此类药物基本都是PD-1/PD-L1抑制剂,建议选择PD-L1表达检测;如果是结直肠癌患者,则建议选择MSI检测,当然也可以根据实际情况选择同时检测综合评估或盲用药。】
(五)生物反应调节剂
简介:主要通过机体免疫功能抑制肿瘤,如干扰素、白细胞介素-2、胸腺肽类。
基因检测目的:目前此类药物基本不需要做基因检测。
基因检测类型:无。
基因检测必要性:无。
(六)辅助药
简介:肿瘤治疗中,辅助其他药物疗效或减轻其他药物带来副作用的药物,如
(1)升血药(如G-CSF、GM-CSF、白细胞介素-11、EPO等);
(2)止呕药(如恩丹西酮、盐酸格拉司琼等);
(3)镇痛药(如阿司匹林、扑热息痛、可待因、曲马多、吗啡、芬太尼等);
(4)抑制破骨细胞药(如氯膦酸二钠、帕米磷酸二钠等)。
基因检测目的:目前此类药物基本不需要做基因检测。
基因检测类型:无。
基因检测必要性:无。
三、是不是检测的基因越多越好?
答案:NO!
要根据实际需要评估的药物,选择相对应的基因检测项目,尤其是靶向药物,每个药物的疗效/耐药靶点基因是比较固定的。
随着高通量测序技术(NGS)技术的崛起,商业市场将几个到成百上千个基因打包检测,即测序Panel 或“基因套餐”,但是由于目前已上市的靶向药物比较固定,当测序基因数量覆盖足够靶点基因后,再增加基因数量未必能进一步提供更多的靶向药物指导,这些Panel 提供的往往是一些额外的评析,如遗传评估;此外,大Panel 基因测序还可以用来进行拟合计算TMB。但目前基于大Panel 的TMB计算方法没有统一的标准,也没有统一的定论。
此外,Panel的测序结果还和其测序覆盖度(可覆盖的目前基因区域)、测序深度(可使用测序数据量衡量)等相关。基于以上几点,对于NGS的测序Panel 大小选择应根据实际需求判断,而非单一按照基因量多少选择。
四、基因检测的方法有哪些?哪一种是最好的?
基因检测的方法是直接与基因检测类型相关联的,每种基因检测类型都有较为合适基因检测方法。由于基因检测体系比较复杂,最好的方法是根据需要评估的药物选择相应的检测项目。
下面,小编为大家简单总结一下各个基因检测类型对应的常见检测方法:
(1) 基因多态性:PCR;
(2) 相对表达检测:荧光定量PCR;
(3) 点突变/小片段插入缺失:PCR;
(4) 大片段插入缺失/拷贝数变异/融合(结构变异):FISH;
(5) 多基因多类型突变(相对表达检测除外):NGS;
(6) 多肽和蛋白质检测:免疫组化(IHC)。
五、肿瘤基因检测选取什么样本才是最好的?
目前对于肿瘤基因检测,组织样本仍是金标准,且部分基因检测项目仅组织样本才可以实现。因此,有条件的情况下,应优先选择组织样本。若无法取得组织样本,最好是临床处于中晚期(临床III期后)的患者再选用外周血进行ctDNA基因检测。同时,外周血靶向药物ctDNA基因检测最好是在没有经过任何治疗之前进行,因为放化疗和靶向治疗均会对外周血ctDNA检测结果产生影响。
按照检出率,新鲜组织>石蜡切片>胸腹水上清>胸腹水细胞>外周血。
此外,由于外周血ctDNA在外周血cfDNA中的比率与肿瘤的大小和进展呈正相关。所以,ctDNA检测(肿瘤液态活检)目前在临床上除了肿瘤用药指导外,还有另一项更为重要的应用可能——肿瘤进展监控,具体的应用包括:
(1) 肿瘤早诊(肿瘤早期筛查)
液体活检(包括ctDNA检测)可以通过血液等检测在健康的、无症状的人群中早期发现癌症,这是一项极具潜力的技术,可以和全基因组测序相结合,实时检测癌症的发生风险,一个可以实时的检测癌症发生的情况,一个则可以了解家族遗传和正常的癌症发生概率(比如原癌基因P53和乳腺癌BRAC基因检测等),相结合之下将会更好地预防癌症。
(2) 肿瘤治疗疗效跟踪
虽然ctDNA水平在不同的患者之间有很大的差异,但随着时间的推移,单个患者的ctDNA水平与肿瘤负荷和治疗效果的变化密切相关。一些研究表明,当肿瘤细胞死亡导致ctDNA释放增加时,ctDNA水平可能会在治疗开始后短暂升高。然而,在治疗开始1~2周后,对治疗有反应的患者的ctDNA水平急剧下降。在某些方面,ctDNA的变化在预测治疗效果方面要优于标准肿瘤标志物。这也是ctDNA可以在临床上用作癌症治疗效果长期跟踪的一个重要原因。
(3) 肿瘤复发监控
目前来说,实体瘤的主要治疗方式依旧是手术,目前还无法在手术后立即确定哪些患者含有残余病灶,而任何一个残留的微小癌细胞病灶都可能导致癌症复发。在已有的研究中,术后ctDNA检测可以预测乳腺癌、肺癌、结直肠癌和胰腺癌的残留病灶和肿瘤复发。这使得ctDNA成为很有潜力的术后管理策略。目前来说,ctDNA检测已经可以帮助癌症患者更好地管理和治疗癌症,而在未来,ctDNA必将成为癌症治疗中不可或缺的一环。
结语
最后,肿瘤用药基因检测的核心目标是给予用药指导,且由于技术原因,医生或者患者很难直接读懂基因检测的结果,这就需要基因检测提供商提供对应的高标准解读,并根据解读结果为患者和医生提供相关用药评估。所以,医生或者患者要基于相应的目标抗肿瘤药物,合理选择相应的基因检测项目。
来源:medhealife 医世象
原文链接:http://mp.weixin.qq.com/s?__biz=MzU4NjUyNzYyOQ==&mid=2247491333&idx=1&sn=e4e53a6a9050832149dd47e1703e8372&chksm=fdf8b9e7ca8f30f1713252601b4ce8dd7d136d25f79be51c2bc1341eb8d97bc9520cd61e7a47&scene=27#wechat_redirect
版权声明:除非特别注明,本站所载内容来源于互联网、微信公众号等公开渠道,不代表本站观点,仅供参考、交流、公益传播之目的。转载的稿件版权归原作者或机构所有,如有侵权,请联系删除。
电话:(010)86409582
邮箱:kejie@scimall.org.cn