来源:生物探索
生物钟作为机体的的生物计时系统,负责将哺乳动物的生理和行为周期与外界的昼夜节律同步,从而维持机体稳态。干细胞老化是机体衰老和退行性疾病的重要标志。
近年来的研究表明,生物钟与衰老过程密切相关。但是,衰老是如何影响生物钟?核心节律蛋白又是如何调节衰老过程?这些问题仍尚不明确。
2020年7月31日,中国科学院动物研究所和中国科学院北京基因组研究所的团队在 《Cell Research 》在线发表题为 Stabilization of heterochromatin by CLOCK promotes stem cell rejuvenation and cartilage regeneration 的研究论文。研究发现,核心节律蛋白 CLOCK 可延缓干细胞衰老并促进关节软骨再生。

DOI: 10.1038 / s41422-020-0385-7
CLOCK是哺乳动物生物钟的核心组成成分,可调节生物钟相关基因的转录。CLOCK单核苷酸多态性与肥胖、糖尿病、阿尔茨海默病等有关。既往研究表明,CLOCK敲除小鼠寿命缩短,并伴有白内障、皮炎等衰老相关疾病的发生。然而,CLOCK调节衰老的具体分子机制和靶点尚不明确。研究人员发现,在老化的人类间充质干细胞(hMSC)中,CLOCK的表达降低,提示CLOCK可能参与调节hMSC衰老过程。此外, CLOCK缺陷的hMSC中昼夜节律激活受损,并出现加速衰老的表型;将CLOCK重新回输到CLOCK缺陷的 hMSC中,可以恢复其昼夜节律异常,逆转hMSC衰老。

CLOCK缺陷的hMSCs呈现出加速衰老的表型
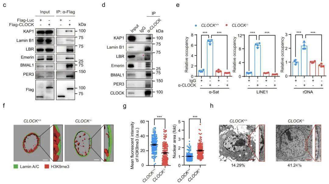
随后,研究人员利用HEK293T细胞研究CLOCK缺失加速hMSC衰老的分子机制。有趣的是,在CLOCK蛋白复合物中发现了异染色质相关蛋白KAP1。免疫共沉淀实验证实了HEK293T细胞和hMSCs中CLOCK与异染色质相关蛋白之间存在相互作用。近一步的研究表明,CLOCK是hMSC的异染色质稳定剂,通过与核膜和异染色质相互作用来调节hMSC的衰老。

CLOCK与核纤层蛋白和异染色质相关蛋白KAP1形成复合物
最后,研究人员发现,在老龄化小鼠关节中CLOCK表达降低。将编码CLOCK的慢病毒注射到小鼠的膝关节腔中,可降低膝关节中衰老细胞的比例,缓解与衰老相关的关节炎症并刺激软骨发育,最终改善运动能力。

CLOCK基因疗法可缓解与衰老相关的骨关节炎
该研究首次揭示了核心节律蛋白 CLOCK 调控人干细胞衰老的新功能与新机制。使用CLOCK慢病毒载体进行基因治疗可赋予衰老的干细胞“年轻”的活力,并促进软骨再生,最终减轻关节的老化。这一研究为缓解甚至逆转人类衰老、防治衰老相关退行性疾病提供了新的思路和潜在的干预靶点。
来源:biodiscover 生物探索
原文链接:https://mp.weixin.qq.com/s?__biz=MzU2MTQ2MDE0Ng==&mid=2247517281&idx=3&sn=feeb97cf909c9825ac95aeac672a2766&chksm=fc7aa2bccb0d2baa518ff0c418b7ccb19c92b3db0b9883e8fcb0e7e87d9f30195f62151d38c5#rd
版权声明:除非特别注明,本站所载内容来源于互联网、微信公众号等公开渠道,不代表本站观点,仅供参考、交流、公益传播之目的。转载的稿件版权归原作者或机构所有,如有侵权,请联系删除。
电话:(010)86409582
邮箱:kejie@scimall.org.cn