昆明动物所等揭示动物高原适应在分子水平的趋同性及其沿海拔梯度的动态进化历史----中国科

科协企业创新中心  |   2018-10-25 07:01

  探讨动物的高原适应是研究物种对极端环境适应机制的理想模型。以往研究中通过比较高海拔物种与低海拔近缘种,在分子及表型层面鉴定了很多高原物种的适应特征。然而,已有研究多侧重于高、低两物种的比较,而高原环境存在很大的异质性,高海拔是个较宽泛的范围,不同海拔地区(2000米、3000米、4000米、5000米等)在氧分压、气温等各方面均存在明显差异气温。物种在什么海拔范围就已经进化出了高原适应?不同海拔的物种在分子适应上有哪些异同,以及不同类群的物种在相似的海拔是否会进化出趋同的分子适应等一系列问题在前期的研究中还没有得到解答。

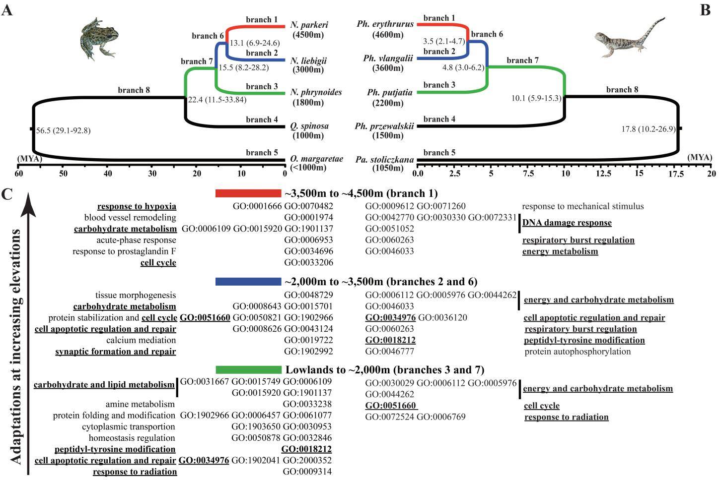
  针对这些问题,中国科学院昆明动物研究所车静团队通过合作研究,选取两栖动物中的倭蛙属和爬行动物中的沙蜥属为研究对象展开工作。这两大类群中近缘种从1000米到5000米呈海拔梯度分布,且物种演化关系清楚,构成了两组理想的海拔梯度分布的物种模型:【两栖动物: 高山倭蛙(~4500米)、棘臂蛙(~3000米)、双团棘胸蛙(~1800米)、棘胸蛙(~1000米);爬行动物:红尾沙蜥(~4600米)、青海沙蜥(~3600米)、贵德沙蜥(~2200米)、荒漠沙蜥(~1500米)】。在测定或收集了它们的转录本序列信息后,对不同海拔支系的物种进行了进化和统计分析。

  研究结果显示:在两个动物类群中,与低海拔物种(~1000米)分化后,均出现明显的高原适应的信号,且在后续的进化中(伴随着海拔的升高)这种信号一直存在,表明高原适应不只存在于极高海拔的物种中,在中高海拔已开始进化。研究人员进一步发现,在海拔升高的过程中,某些重要的功能通路在持续经历快速进化(直至最高海拔的支系),尤其是DNA损伤修复和能量代谢相关基因,提示这两个功能在动物适应高原环境过程中的重要作用。通过与其它一些常见的快速进化的通路(如精子形成、免疫相关等)对比后发现,这两个功能通路在这两个类群中均呈现更高比例的正选择基因,进一步表明与这两个功能相关的基因在适应高原的过程中经历了较强的定向选择的作用。

  为了进一步验证以上结论,研究人员从信息比较完善的HypoxiaDB数据库中收集了人类在低氧条件下发生显著表达变化的基因,经过生物信息分析后,构建了与低氧应答相关的功能参照(“reference hypoxia-responsive categories”),并以此为参照验证不同海拔高原适应信号的显著性。结果发现,与随机情况相比,在这两个类群中,每个海拔支系中经历快速进化的基因均与低氧相关的功能参照有更高的相似性,进一步证明,在与低海拔物种分化后,高原适应就开始进化;且高原适应的进化模式体现出连续性。当然,除了持续进化的功能外,每个海拔的支系也存在特有的分子适应以适应各自的环境。

  另外一个有意思的问题是两栖类和爬行类在面临高原环境时,在分子水平是否表现出类似的适应策略?为了回答这个问题,研究人员进一步分析了两者的快速进化基因是否共同作用于同一个功能,结果发现尽管两栖类和爬行类分化久远,但它们仍采用了很多相似的适应策略。除了上述两个功能外,它们还在氧化应激、低氧应答等一系列通路上同样表现出趋同性。有意思的是,这两个类群(包括所有海拔支系)共有的正选择基因非常少(32/~8000),表明高原适应的趋同性更大程度地体现在功能上的趋同,而非特定的基因。当与低氧相关的功能参照比较时,两者的正选择基因均可显著富集于某些相同功能通路中,但二者并没有任何的基因交集,进一步体现了高原适应(包括低氧适应)并非是单基因主效的性状,而是由多基因控制的复杂性状。

  目前该研究已在《美国国家科学院院刊》(PNAS)上在线发表。昆明动物所副研究员孙艳波和博士研究生付婷婷为论文的共同第一作者,昆明动物所研究员车静,中科院院士、昆明动物所研究员张亚平,美国德克萨斯大学奥斯汀分校教授David Hillis为论文的共同通讯作者。该研究得到中科院先导项目(B)、国家自然科学基金、中科院青年创新促进会及中科院国际访问学者计划的资助。

  

  

  倭蛙属(左)和沙蜥属(右)的系统发育关系及各物种海拔分布,以及倭蛙属(左)和沙蜥属(右)发生低氧适应相关的功能举例(下划线标记为二者存在趋同)。


内容来源:

来源:科协企业创新中心

原文链接:http://news.scei.org.cn/art.php?aid=636251

版权声明:除非特别注明,本站所载内容来源于互联网、微信公众号等公开渠道,不代表本站观点,仅供参考、交流、公益传播之目的。转载的稿件版权归原作者或机构所有,如有侵权,请联系删除。

电话:(010)86409582

邮箱:kejie@scimall.org.cn

相关推荐 换一换