你有多少次走在上学上班的路上,脑子里想着别的事情,最后完全不记得是怎么到达目的地的?我们几乎能自动地沿着熟悉的路线前进,一路上避开障碍物;我们既“看见”了来往的人和车,又仿佛对此熟视无睹。
这个过程究竟是怎么发生的?来听听神经科学家的解释。

本文内容摘自埃利泽·斯滕伯格《神经的逻辑:谜样的人类行为和解谜的人脑机制》一书,已获出版方授权。
视而不见的视觉
那位心不在焉的司机不记得刚刚驾驶汽车的意识体验了。他不记得曾经在遇到红灯时做出停车的决策,也不记得是怎样打开了转弯灯。他一直在自动驾驶。试想这个司机险些遭遇车祸,他从白日梦中骤然醒转、猛踩刹车,他的车子发出一声尖啸停了下来,距离一辆邮局卡车仅几寸之遥。在平复心情之后,这位司机开始回想刚才的情况。他感觉自己不像只是走了一会儿神;刚才的那一阵不知不觉的状态,似乎比走神要严重得多。他感觉自己的意识完全从驾驶行为中抽身而出,在刚才的那段时间里,他就仿佛变成了一个瞎子。
…………
这个例子说明了意识与视觉是可以分开的。在这个例子中,视觉系统仍在工作,因为汽车并没有失控乱撞,然而车内的司机却并没有“看见”的意识体验。
某些神经障碍也揭示了视觉探察与“看见”的体验是两个相互独立的过程。比如偏侧空间失调症(neglect syndrome)的患者具有完全正常的视力,但是他们只对视野的一半具有意识,对另一半视若无睹。为了测试这种疾病,神经病学家要求病人临摹绘画。下面就是测试结果:

右侧的绘画就是患者的作品,他们的视力没有问题,但不知道为什么,他们就是无法画出临摹对象的左半边。偏侧空间失调症的病因是右侧顶叶(位于脑顶部)受损,而顶叶的功能是聚焦我们的注意。虽然视觉材料得到了适当的处理,但患者的脑却无法将注意集中在任何场景的左半边,这半边场景从没有进入到意识之中。但这不意味着患者的脑也没有在无意识中看见它们。
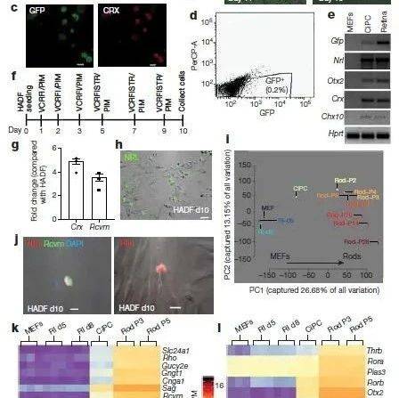
另一项对于空间失调症的测试称为“目标取消任务”(target cancellation task)。神经病学家给患者发一块白板,上面画满短线,患者的任务是在每一条线上再划一道,使它们变成一个个X。下图中的照片(B、C两部分)显示,空间失调症患者会将页面右半边的短线划掉,对左半边不做处理。研究者后来对这个测试略做修改,不要求患者在短线上划线,而是要求他们将短线擦掉(见下图D、E两部分)。这下子,患者就能把所有的短线都擦掉了。神经病学家的解释是,当患者将白板右半边的短线擦掉,这半边就没有什么好看的了,他们的注意也随之移动到了左半边。这时他们就发现了一列新的短线,这个过程不断重复,直到他们将白板全部擦干净。

目标取消任务:
A:对脑的CT扫描显示右顶叶有出血;
B、C:在目标取消任务中,患者将页面右边的短线划掉,而忽视掉左边的短线;
D、E:在修改后的实验中,患者擦除短线的表现相比之下要好得多,因为患者的注意从右不断往左移动。
虽然这些患者无法看见白板左半边的内容,但这半边的视觉信息肯定也进入了他们的脑。他们的视觉系统工作如常,没有什么阻止脑探察到眼前的内容;他们缺少的只是对这些内容的有意识的觉察而已。
在偏侧空间失调症中,有意识的系统无法看见世界的左半边,无意识的系统却能够。与这相似的是,那位心不在焉的司机并未有意识地觉察路况,但是他既然没有撞车,想必他脑中的无意识过程还是在看路的。那么,无意识系统难道真能在我们不知情的情况下看见世界吗?
真是如此:我们的脑的确看见了我们不知道自己正在观看的事物。这方面最惊人的医学病例是一种称为“盲视”(blindsight)的神秘现象。
达伦是一名三十四岁的男子,二十年来一直为剧烈头痛困扰。神经影像显示,他的右侧枕叶中的几根血管出现了畸形,他明白自己的症状不做手术是不会缓解的。一位神经外科医生将他的畸形血管切除, 但同时也切掉了他右侧枕叶的一大块。
手术后的几个星期,达伦愉快地表示他的头痛已经缓解,但他仍然需要适应手术的一个副作用带来的不便:身体左侧的一切事物,他都看不见了。右侧枕叶控制着视野左半边的视觉,因此他的半边失明也在意料之中。不过有一个新的症状却是意料之外的。 在达伦失明视野的不同位置闪烁光点,每一次他都能指出正确的方位。
研究者困惑不解,他们设计了一个新的实验,将研究推进了一步:他们在达伦失明的那侧视野短暂地播放水平或垂直的线条,然后要他猜测这些线条的方向。在一次次尝试之后,达伦终于能说出正确答案了。在又一个新的实验中,他甚至能说出失明视野中的光线颜色。达伦的这种能力,称为“盲视”。
对盲视的研究表明,初级视皮层受到孤立损伤的病人能够正确地猜出一个目标物的位置、颜色,甚至它是运动还是静止。有报告称这种猜测的准确率可达百分之百。不仅如此,分析这些病人的眼球运动可知,他们也将眼球转到了目标物的确切位置。他们虽然失明,却依然能用眼睛追踪物体,并将它准确地描述出来。
2008年,一位名叫塔德的先生成为了研究对象;连续两次中风摧毁了他的视皮层,使他从此失明。他平时走路总要拄一根拐杖,但在实验那天,研究者却让他不要带拐杖。一名实验员领着他来到一条长长的走廊入口,走廊里摆满障碍,其中有两只垃圾箱、一只三脚架、一叠纸张、一只托盘和一只盒子。但实验员却对塔德说走廊里没有东西,要他只管走过去。塔德迈开步子走了起来,来到第一只垃圾箱跟前时,他横跨几步绕了过去,到第二只垃圾箱时又横跨了几步。接着,他又转身避开了三脚架,在纸张和托盘之间侧步绕行,最后灵巧而小心地避开了那只盒子。实验员问他为什么能熟练地避开这些障碍物,塔德自己也说不上来。他的确双目失明了,但他似乎也有办法在复杂的地形中行走。
显然,塔德和达伦都具有一定的视觉探察力,虽然这种能力不是有意识的。他们的脑都能处理光线,他们的视觉回路也都完好,能够处理眼睛收到的信息。盲视者的损伤发生在视觉通路末端,而不是前面的眼睛,他们的脑依然能够探察光线的不同模式,只是意识被排除在外,于是剩下的就只有一种无意识的视觉,也就是盲视了。视觉信息从眼球中的光感受器出发,经过弧形的神经纤维,到达枕叶接受分析。接着再由枕叶传送到相关的运动区域,由它们来协调眼球的运动, 产生固定的行为反应。而这一切都始终没有为意识所察觉。
相似的过程也发生在那些心不在焉的司机身上。他们的眼睛和耳朵将关于路况的知觉信息发送给脑,脑加工这些信息,并指导身体操作方向盘、油门和刹车。司机的意识并没有参与驾驶决策,因为它被其他想法占满了。这时的脑就是在利用盲视导航。
…………
假如你开到了一个陌生的街区,前往一个从未到过的地址,那你就会对路况十分注意了。你会努力寻找方向,对每一个交通信号都仔细识别。但是等你开了二三十次之后,在这条路线上驾驶就成了第二天性, 你的心思也会开始散漫起来。这中间发生了什么变化?变化就是驾驶成为了一种习惯,而保持习惯并不需要像首次尝试一项任务时那样全神贯注。“熟”不仅能够“生巧”,还能使我们的行为变得自动。这是一种十分普遍的现象,我们都有过体会,可能还觉得理所当然。但这可不是人类独有的行为。
来源:SHKX47 上海科协
原文链接:http://mp.weixin.qq.com/s?__biz=MzA4NTExMTUxNA==&mid=2653008057&idx=2&sn=840077e0295282f9e3f7aa8861905087&scene=0#wechat_redirect
版权声明:除非特别注明,本站所载内容来源于互联网、微信公众号等公开渠道,不代表本站观点,仅供参考、交流、公益传播之目的。转载的稿件版权归原作者或机构所有,如有侵权,请联系删除。
电话:(010)86409582
邮箱:kejie@scimall.org.cn