来源:精准医学与蛋白组学
核被膜(nuclear envelope,NE)由内核膜、外核膜构成,并有核孔穿通。对于真核细胞来说,核被膜在结构和功能上都具有非常重要的作用。在人类和酵母中,已经有300-400个NE蛋白被鉴定出来,人类诸多疾病的最初发生都与核被膜成分的突变有着密切联系。然而,我们对植物中核被膜的蛋白组成以及功能却了解有限,原因有二,其一是因为植物基因序列存在高度差异性,大部分这些NE蛋白的同源蛋白还不能被鉴定出来,其二是由于NE和内质网(ER)的连续性,用传统的生化方法分离纯化NE进行蛋白质组学分析是一个巨大的挑战。因此,使用蛋白质组学技术对植物组织进行NE蛋白的研究是必须的。
近日,来自加州伯克利大学和清华大学的研究者们在植物领域国际著名期刊Nature Plants(IF=13.256)上发表文章,利用Label Free定量技术联合消减蛋白组、邻近标记技术描绘了拟南芥中核被膜膜蛋白的全景图。作者共鉴定到了约200个潜在的植物核被膜跨膜蛋白候选蛋白,揭示了植物核被膜成分的多样性和独特性。其中一个候选蛋白——PNET1,是人类TMEM209的同源蛋白。研究显示,拟南芥PNET1蛋白是一个核孔蛋白,其在物理上和遗传上都能够与核孔复合体NPC互作,并且在与不同的NPC互作中可影响植物的胚胎发育以及生殖过程。

1、拟南芥核被膜蛋白全谱图绘制
作者首先从拟南芥种子中提取细胞核,通过消化、高速离心等步骤分理出核被膜(包含微粒体膜等杂质)。然后作者又单独分离了纯化的微粒体膜(MMs)作为对照组样本,分别将两组样本(各三次生物学重复)进行了Label Free蛋白质组定量。以NE/MM五倍以上为差异,共鉴定到1058个候选核被膜蛋白,其中包含了70%的已报道拟南芥NE蛋白,27个植物核孔复合物成分蛋白等(图1)。

图1. 拟南芥核被膜蛋白全谱图绘制
2、核被膜跨膜候选蛋白鉴定
通过结合数据库中预测的跨膜区域数据,作者在所有鉴定到的潜在拟南芥核被膜蛋白中发现181个候选的核被膜跨膜蛋白(plant NE transmembrane protein, PNET),又对其中15个以往报道中没有亚细胞定位数据的候选PNET添加了YFP标签,发现其中有五个候选蛋白在转染的烟草中绝对性得或主导性得定位在核被膜上,被命名为PNET1-5(图2)。为了更全面的鉴定出PNET蛋白,作者利用了BioID2技术又鉴定到多个核被膜跨膜蛋白,共命名至PNET14。本研究新发现的14个PNET蛋白,再结合上已知的13个PNET蛋白,作者对共27个蛋白进行分析,将其依据是否有同源蛋白等分为三个组别。

图2. 拟南芥核被膜跨膜候选蛋白鉴定
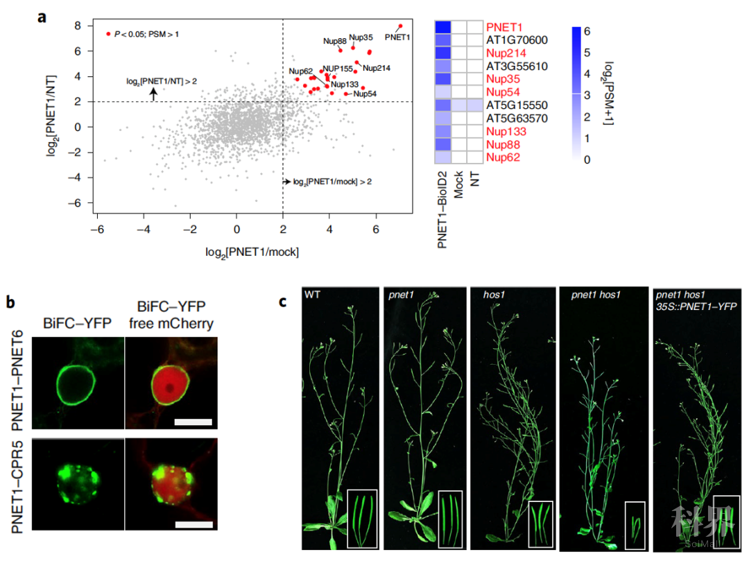
3、PNET1蛋白在物理上和遗传上都能够与核孔复合体NPC互作
为了进一步探索PNETs的生物学功能,作者分析了PNET基因、核孔复合物和核骨架基因的共表达趋势。研究发现,大多数核孔复合物基因形成了一个共同的表达趋势组别,而PNET1被归类到这个组别当中,证实了其可能在核孔复合物中发挥的作用。PNET1蛋白在植物中保守存在,其在植物和动物中呈现出显著的序列差异性。它在人当中的同源蛋白TMEM209被发现在睾丸和肺癌中高度表达。为了更好的解释PNET1蛋白的功能,作者利用转基因拟南芥进行组学检测,发现大多数鉴定到的高表达蛋白为核孔蛋白。除此之外,作者发现PNET1与核孔膜成分CPR5和PNET6存在非常明显的互作。而不同突变型的拟南芥也呈现出明显的胚胎发育以及生殖过程表型差异(图3)。

图3. PNET1蛋白在物理上和遗传上都能够与核孔复合体NPC互作
本文利用Label Free定量技术联合消减蛋白组、邻近标记技术描绘了拟南芥中核被膜膜蛋白的全景图。作者共鉴定到了约200个潜在的植物核被膜跨膜蛋白候选蛋白,揭示了植物核被膜成分的多样性和独特性。而其中一个候选蛋白,PNET1,是人类TMEM209的同源蛋白。研究显示,拟南芥的PNET1蛋白是一个核孔蛋白,其在物理上和遗传上都能够与核孔复合体NPC互作,并且在与不同的NPC互作中可影响植物的胚胎发育以及生殖过程。
来源:ptm-biolab 精准医学与蛋白组学
原文链接:https://mp.weixin.qq.com/s?__biz=MjM5NDM5NjQxOA==&mid=2650448390&idx=1&sn=1e211278932516371a3595648740ebfb&chksm=be86626b89f1eb7d037ac537fc8a25fb437ee9dbe92e9e1d23423b369b40f98a54f2ba1c0dc6#rd
版权声明:除非特别注明,本站所载内容来源于互联网、微信公众号等公开渠道,不代表本站观点,仅供参考、交流、公益传播之目的。转载的稿件版权归原作者或机构所有,如有侵权,请联系删除。
电话:(010)86409582
邮箱:kejie@scimall.org.cn