来源:病毒学界
伊蚊(Aedes spp.)是一类可以传播疾病的重要医学媒介,给全球公共卫生造成了巨大的威胁。除了蚊媒病毒,伊蚊还携带大量的蚊虫特异性/共生病毒。近年来研究表明这类病毒具有蚊种特异性且稳定存在于蚊虫中,可能会影响蚊媒病毒的传播、蚊虫的生长发育和繁殖。然而,目前仍缺乏对蚊虫不同发育阶段病毒组的动态变化、实验品系与野外捕获的蚊虫中病毒组差异以及蚊虫对这类病毒获取途径的相关研究。
近日,美国微生物学会会刊mSystems在线发表了中国科学院武汉病毒研究所/生物安全大科学研究中心袁志明/夏菡团队与比利时鲁汶大学Jelle Matthijnssens教授合作论文,文章题为“The stability of the virome in lab and field-collected Aedes albopictus across different developmental stages, and possible core viruses in the publically available virome data of Aedes mosquitoes”(实验室及野外白纹伊蚊不同发育阶段病毒的稳定性和伊蚊核心病毒组研究)。该论文在我国实验室和野外品系白纹伊蚊不同发育时期病毒组,以及全球公共数据库中伊蚊的核心病毒组的研究方面取得重要进展。
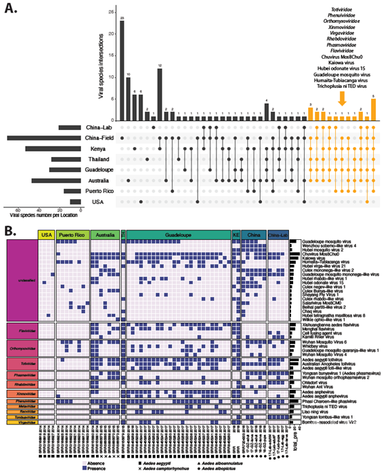
该论文收集了不同发育阶段的实验室养殖伊蚊(卵、幼虫、蛹、成蚊)和野外伊蚊样本,并开展了病毒宏基因组的测序,进一步将结果与公共数据库中已经报道的不同地理区位的伊蚊相关病毒组进行了横向分析与比较。研究结果表明,来源于实验室的蚊虫样本中,各个发育阶段的病毒构成相对稳定,形成了一个核心病毒组。野外的蚊虫中也有这些核心病毒,同时还包含环境获得的其他相关病毒。此外,通过对48组伊蚊病毒组的公共数据进行比对分析,发现了可能存在于伊蚊属中的核心病毒,并对其中的三种重要病毒开展了分子进化研究。这些核心病毒对蚊虫传播蚊媒病毒或者对蚊虫生理特性的影响还有待进一步研究。

图1:本研究使用的伊蚊病毒组数据集的类型和来源
图2:伊蚊核心病毒组分布图(A)不同地点的伊蚊共有病毒的种类和数量;(B)热图中显示至少有3个地点共有的病毒分布情况
来源:viramedia 病毒学界
原文链接:https://mp.weixin.qq.com/s?__biz=MzIyMzQ3NTMyMQ==&mid=2247501802&idx=1&sn=d04a231b1967bcdaf8b71d614041029c&chksm=e81f24fcdf68adea48bb695612347c12241ac025923f415a90f2757ad1b8f8743e35e14d3029#rd
版权声明:除非特别注明,本站所载内容来源于互联网、微信公众号等公开渠道,不代表本站观点,仅供参考、交流、公益传播之目的。转载的稿件版权归原作者或机构所有,如有侵权,请联系删除。
电话:(010)86409582
邮箱:kejie@scimall.org.cn